Y llawysgrifau
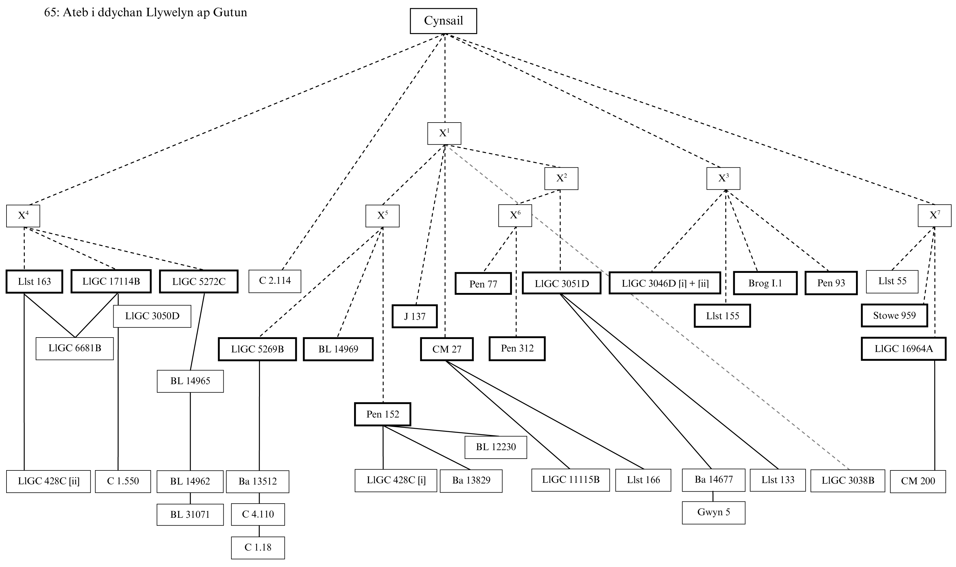
Cadwyd testun y gerdd ateb hon i gerdd ddychan Llywelyn ap Gutun (cerdd 65a) mewn 40 o lawysgrifau. Mae ei thraddodiad llawysgrifol bron yn unffurf ag eiddo cerdd Llywelyn, gan fod y ddwy gerdd wedi eu cofnodi ynghyd ymron ym mhob llawysgrif (yr eithriadau yn achos y gerdd hon yw Ba 14677, BL 14969, C 2.114, LlGC 428C [ii], LlGC 6681B a Llst 163, ond tystiolaeth yr olaf yn unig a ystyriwyd wrth lunio’r golygiad; gw. y stema. Mae’n eglur, felly, fod y ddwy gerdd yn cylchredeg ynghyd o gyfnod cynnar, a hynny ar lafar, oherwydd ceir un ar ddeg o fersiynau gwahanol o’r gerdd hon o ran trefn llinellau, ac yn LlGC 3046D [i] a LlGC 16964A yn unig y ceir fersiynau cyflawn ohoni. Er hynny, cafodd y gerdd drosglwyddiad fymryn yn esmwythach nag eiddo cerdd Llywelyn er ei bod yr un mor boblogaidd â’r gerdd honno yn y llawysgrifau. Tybed ai oherwydd bod iddi strwythur cadarnach a’i bod felly’n rhwym o aros yn sefydlog yn y cof? Yng ngolygiad GGl dilynwyd y drefn unigryw a geir yn C 2.114 gan ychwanegu llinellau 57–8 nas ceir yn y llawysgrif honno ar sail y drefn a geir yn y llawysgrifau eraill. Yn y golygiad presennol dilynir y drefn a geir yn LlGC 3046D [i] a Llst 155 (collwyd diwedd y gerdd yn LlGC 3046D [ii]) ac a ategir gan destunau Brog I.1, Pen 93, X1 ac X7. Ceid trefn rywfaint yn wahanol yn X4 (lle dilyn llinell 39 linell 44 gan eu bod yn rhannu’r un brifodl, yn ôl pob tebyg) ond perthyn yn agosach i’r drefn yn nhestun y golygiad nac i eiddo C 2.114. Bernir mai’r drefn a welir yn LlGC 3046D [i] a Llst 155 a geid yn X3 ac yn y gynsail. Rhoddwyd blaenoriaeth i dystiolaeth y testunau sy’n deillio o X3, yn arbennig pan ategir y dystiolaeth honno gan ffynonellau eraill (ac X6 yn arbennig). Ond ni ellir pwyso’n drwm ar dystiolaeth unrhyw lawysgrif unigol. Dim ond llinellau sy’n eisiau o destunau a ddefnyddiwyd wrth lunio’r golygiad a nodir isod (llinellau 1, 9, 15–16, 25, 35–6, 50 a 63 yn unig a geir yn Llst 55, ynghyd â darn o linell 32).
Trawsysgrifiadau: Brog I.1, LlGC 3046D [i], LlGC 16964A a Llst 155.
1 llef Gthg. C 2.114 ac X4 llif.
1 mae llifeiriaint Gthg. darlleniad GGl yn X1 mal (ac eithrio LlGC 3051D).
4 Marwnad ym, fy marw ’n y dŵr Dilynir Llst 155 a Pen 93. Efallai mai marwnad ym ymarw n y dwr a geid yn y gynsail ysgrifenedig a bod [f]y- wedi ei golli’n fuan mewn rhai cynseiliau coll. Gall fod ymmarw wedi troi, felly, yn y marw, gan arwain at ’y marwnad i yn C 2.114, Pen 312, X4 ac X5 (sef darlleniad GGl). Ni cheir ’y yn y llawysgrifau eraill, eithr, yn ei hanfod, Marwnad ym marw ’n y dŵr. A chymryd bod marw ’n yn unsill a marwnad yn ddeusill (cf. 60 Fwrw ’n y dŵr farwnad arall), mae’r llinell honno’n fyr o sillaf. Gall mai ymgais i adfer y sillaf goll a geid yn X5 yn marw, ond mae darlleniad Brog I.1, Pen 312 ac X7 y marw yn ateg i ddarlleniad y golygiad. Gall, yn wir, mai ’y marw yw’r darlleniad cywir.
6 no Gthg. darlleniad GGl yn LlGC 3046D [i] a [ii] a LlGC 16964A no’r.
7 telynior Dilynir y ffurf a geir ym mwyafrif y llawysgrifau (gw. GPC 3475 d.g. telynor). Cf. Llst 155 ac X7 telynor.
8 traeth y Gthg. Brog I.1, LlGC 17114B ac X7 traethe y, C 2.114 a LlGC 5272C traethe (darlleniad GGl traethau).
10 pwy megis Gthg. ailgyfansoddi yn X3 mawr oedd gas.
10 megis Cf. y ffurf amrywiol yn LlGC 3051D, Pen 312 ac X4 fegis (gw. GPC 2405 d.g. megis).
11 a iach Gthg. LlGC 16964A, Pen 77 ac X5 ai ach. Mae a’i ach yn annhebygol.
12 a’i Gthg. darlleniad GGl ei yn C 2.114 i.
15 wnâi i’r Gthg. GGl wnâi’r, ond rhaid wrth yr arddodiad, hyd y gwelir.
17 eulun Ceir y ffurf hon ym mhob llawysgrif (gw. GPC 1193 d.g. eilun).
20 ai ’m Gthg. darlleniad GGl yn C 2.114 a Llst 163 ’y.
23–4 Ni cheir y cwpled hwn yn Llst 155.
25–6 Ni cheir y cwpled hwn yn Pen 93 nac X4.
26 rhwyfo’r tannau Ni cheir arweiniad pendant gan y llawysgrifau. Dilynir CM 27, LlGC 3051D, Llst 155 a Pen 77. Ategir rhwyfo’r gan Brog I.1 ac X1. Gthg. C 2.114, LlGC 3046D [i] a [ii] ac X7 rhifo’r (X5 rhwyfwr, ond gthg. BL 14969 Rwyfor). Ategir tannau gan C 2.114, LlGC 3046D [i] a [ii] a LlGC 16964A. Gthg. Stowe 959, Brog I.1, J 137, Pen 312 ac X5 tonnau. Ac ystyried y disgrifiad o lys Huw Lewys dan ddŵr yn y rhan hon o’r gerdd mae rhwyfo yn rhagori ar rhifo, ond hawdd gweld sut y gwelai rhai copïwyr fwy o ystyr mewn rhifo’r tannau. Dewisodd eraill newid yr ail air, gan weld gwell synnwyr yn rhwyfo’r tonnau, ond diau mai tannau yw’r darlleniad anos. Gall fod rhai copïwyr wedi ystyried fod tân a tannau yn euog o’r bai rhy debyg, ond achubir y gyfatebiaeth gan y ffaith fod acen y naill yn ysgafn ac acen elfen gyntaf y llall yn drwm. Gwêl Guto ddwylo Llywelyn yn chwarae’r delyn fel pe bai’n rhwyfo drwy ddŵr. Yn Stowe 959 yn unig y ceir darlleniad GGl rhifo’r tonnau.
27 Cynwrig Noder y ceir Cynfrig mewn nifer o lawysgrifau.
27–8 Ni cheir y cwpled hwn yn Brog I.1.
29 rhyfel Gthg. LlGC 3046D [i] rhiol, LlGC 3046D [ii] rheol.
29–30 Ni cheir y cwpled hwn yn LlGC 5272C.
30 fellýn Dilynir Brog I.1, Pen 77 a LlGC 3051D, a ategir gan C 2.114 a Llst 163 fy llyn (gw. GPC 1268 d.g. lle nodir fyllyn fel amrywiad). Gthg. LlGC 3046D [i] a LlGC 17114 â’r llyn, CM 27, J 137, LlGC 3046D [ii], Pen 93 ac X7 o’r llyn, Llst 155 â llyn. Ceir ansicrwydd yn Pen 312 lvr lynn. Ni cheir darlleniad GGl â’u llyn yn y llawysgrifau a drafodir yma. Cf. Iolo Goch yn ei gywydd i Syr Hywel y Fwyall, lle cyfeirir eto at weini gwin, gw. GIG II.19–22 A gŵr gwynllwyd ... / ... yn rhoi farneiswin / … / O’i law yn fy llaw fellýn.
31 taeru, man Dilynir mwyafrif y llawysgrifau. Gthg. Stowe 959, LlGC 3046D [ii], LlGC 3051D a Llst 155 taeru ’r man.
32 hen Gthg. darlleniad GGl yn Llst 155 ac X5 ym (ac eithrio BL 14969).
33 ynof Dilynir Pen 77, LlGC 3051D, LlGC 16964A a Pen 93. Gthg. yno yn y llawysgrifau eraill. Bernir bod gwell ystyr yn narlleniad y golygiad, a dichon mai ynof a olygir wrth yno gan mor aml y collid -f.
33 enwir Dilynir mwyafrif y llawysgrifau. Gthg. LlGC 3046D [i] a [ii], LlGC 16964A a Llst 155 anwir (gw. GPC2 386 d.g. anwir ‘heb fod yn wir’).
36 Ni cheir y llinell hon yn Stowe 959.
37 Ef a’m gwnaeth ym Malltraeth, Môn Dilynir Pen 93, X4 ac X7. Gthg. Brog I.1, LlGC 3046D [i] a [ii], Llst 155 ’E’m gwnaeth ym Malltraeth ym Môn.
37–8 Ni cheir y cwpled hwn yn C 2.114 nac X1.
39 môr Gthg. LlGC 16964A myr a LlGC 17114B a Llst 163 mvr. Gellid mŷr, ffurf luosog ar môr (gw. GPC 2485 d.g. môr1), ond dilynir mwyafrif y llawysgrifau.
39 myn Gthg. C 2.114, LlGC 3046D [i] a [ii], LlGC 3051D, Llst 155 a Pen 93 mynnai, lle ceir llinell wythsill oni chywesgir mynnai ym yn ddeusill. Gall fod rhai copïwyr wedi newid y testun yn sgil y modd y camrannwyd y geiriau mewn rhai llawysgrifau, ym yn ymorwedd.
41–2 Ni cheid y cwpled hwn yn X4.
45–6 Ni cheir y cwpled hwn yn Pen 93.
45–66 Ni cheir y llinellau hyn yn LlGC 3046D [ii].
47 y Gthg. darlleniad GGl yn LlGC 3046D [i] a.
47–8 Ni cheid y cwpled hwn yn X1.
47–50 Ni cheir y llinellau hyn yn Stowe 959.
51 o Dilynir mwyafrif y llawysgrifau. Gthg. LlGC 5272C a LlGC 17114B a, Llst 155 ac X1 e (ac eithrio X2).
55–6 Ni cheid y cwpled hwn yn X4.
55–60 Ni cheir y llinellau hyn yn Stowe 959.
59–60 Ni cheir y cwpled hwn yn C 2.114.
59–62 Ni cheid y llinellau hyn yn X4.
61 Ninnau’n dau, un ennaint oedd Dilynir, yn betrus iawn, Brog I.1, a ategir gan ddarlleniadau ansicr Stowe 959 on yntay maddyaint oedd a LlGC 16964A awn inav davn imeenaintoedd. Ategir ninnau’n dau gan LlGC 3046D [i], Llst 155 ac, yn ôl pob tebyg, Pen 93 nin/ dav. Gthg. C 2.114 a ninav y day ac X1 awn ninnau’n dau (cf. darlleniad LlGC 16964A uchod). Nid ennaint eithr enaid a geir yn y llawysgrifau eraill: C 2.114 day enaid oedd, LlGC 3046D [i] day /n/ yn enaid oedd, Llst 155 a Pen 93 dav yn vn enaid oedd ac X1 f’enaid oedd. Ymddengys bod tystiolaeth o blaid Ninnau’n dau’n un enaid oedd ac Awn ninnau’n dau, f’enaid oedd (darlleniad GGl), ond ceir anhawster â’r ddau ddarlleniad. Nid yw’r naill yn taro deuddeg o ran ystyr ac mae’r llall yn gorfodi darllen i nofio’r moroedd yn ail linell y cwpled, gan wneud honno’n rhy hir o sillaf (gw. y nodyn isod). Tybed ai ennaint ‘baddon, golchfa, ymolchfa’ yw’r darlleniad anos (gw. GPC 1218 d.g. (b)), a bod nifer o gopïwyr wedi gwrthod y darlleniad hwnnw ar sail y gynghanedd. Ond cf. 109.48 Ennaint y Badd ond o’i ben, lle atebai ar lafar -nt → -nd.
62 ’n Dilynir, yn betrus, C 2.114 a Llst 155. Gall fod ’n wedi ei cholli yng nghesail nofio yn Brog I.1, X1 (ac eithrio dwy lawysgrif, gw. isod) ac X7 meirw nofio, a gall mai ynofio neu ynnofio a arweiniodd yn rhannol at ddarlleniadau LlGC 3051D, Pen 77 a Pen 93 i nofio’r (a LlGC 3046D [i] i rnofio). Bernir na ellir cywasgu meirw i nofio (darlleniad GGl) ac felly bod y darlleniad hwnnw’n gwneud y llinell yn rhy hir o sillaf, ac, at hynny, nid yw’n cyd-fynd â’r darlleniad a gynigir ar gyfer y llinell flaenorol (gw. y nodyn uchod). Rhydd ’n ystyr boddhaol.
Cywydd ateb gan Guto yw hwn i gerdd ddychan (cerdd 65a) a ganodd Llywelyn ap Gutun iddo. Yn y cywydd hwnnw gwnaeth Llywelyn hwyl am ben y bardd gan gydio yn yr hyn a ddywed Guto yn ei gywydd mawl (cerdd 64) i Huw Lewys, sef ei fod wedi dioddef yr un anffawd a’i noddwr pan fu hwnnw bron â boddi ym Malltraeth ym Môn. Cymer Llywelyn arno fod Guto wedi marw o ddifrif gan fynd i gryn hwyl wrth ddisgrifio corff y bardd yn y dŵr ac yna’r drafferth a achosir gan ei ysbryd ar dir sych. Egyr Guto ei ymateb drwy gymharu’r stŵr a wnaeth Llywelyn wrth ei farwnadu â thwrw’r dŵr ym Malltraeth (llinellau 1–6). Mawl, o fath, i Lywelyn sy’n dilyn (7–16), lle nodir ei fod yn delynor yn ogystal â bardd. Nid yw Guto’n ymosod yn agored ar Lywelyn, gan mor wych oedd ei gywydd dychan, efallai, eithr dywed mai gorhoffter Llywelyn o ddiod feddwol a barodd iddo golli ei bwyll. Sylwer y cynigir esboniad tebyg gan Guto i’r dychan (cerdd 101a) a ganodd Syr Rhys iddo, sef bod y bardd hwnnw hefyd yn feddw dwll pan ganodd ei gerdd: ‘A fynno nef i’w enaid,’ / Medd Syr Rys, ‘meddwi sy raid!’ (101.27–8). Aeth Llywelyn yntau i gysgu yn ei ddiod, meddai, a hynny yn llys Llwydiarth yng nghwmni Huw Lewys a Chynwrig ap Dafydd (17–30). Yn y cywydd hynod hylifol hwn mae’r llifeiriant a welodd Llywelyn yn ei gwsg a’r hylif a ddarperir gan y ddau noddwr yn goferu i’w gilydd hyd nes bod Llywelyn yn dychmygu gweld yr holl lys dan ddŵr. Cyfeirir at Lywelyn yn perfformio’r gerdd ddychan rhof a’r tân ac yn gwneud hynny drwy ddatgan y gerdd a chanu’r delyn ar yr un pryd. Yn wir, cymherir y symudiadau a wnâi Llywelyn wrth chwarae’r delyn yn ddeheuig iawn â symudiadau rhywun a rwyfai ar ddŵr: rhwyfo’r tannau.
Nesaf try Guto at yr hyn a wnaeth Llywelyn mor llwyddiannus yn ei gywydd yntau, sef creu disgrifiadau digrif o gorff y bardd yn llawn anifeiliaid y môr (31–8). Mae Guto’n adleisio rhannau penodol o gywydd Llywelyn (34 pysgod, 35 moelrhon), ond ychwanegir delweddau newydd hefyd, megis lledrith hen (32) a f’ellyll (36). Yn ei gywydd dychan dywed Llywelyn ei fod yn galaru Am simwr y gŵr a’i gap ac am ei bwrs (12 ac 16 yn y cywydd hwnnw), gan adael y drws yn agored yn fwriadol, o bosibl, i Guto ei gyhuddo o ddymuno ei ladd er mwyn lladrata ei ddillad a’i gyfoeth. Dyma’n union yr hyn y cyhuddir Llywelyn o’i wneud nesaf, gan adeiladu at uchafbwynt gyda chyfres o dri chwpled ar y patrwm ef a’m ..., sef crogai, gwyliai ac, yn olaf, claddai (39–46).
Dychwelir at y syniad o freuddwyd yn rhan olaf y gerdd (47–60). Dywed Guto pa mor afresymol oedd y breuddwyd a gawsai Llywelyn (50 Er boddi, gŵr byw oeddwn!) ac ymetyb drwy ddisgrifio ei freuddwyd ei hun a gawsai ar Ŵyl Non. Yn y breuddwyd hwnnw gwelsai Llywelyn a’i holl eiddo ym Melwern yn cael eu cipio ymaith gan lifeiriant afon Efyrnwy. Sylwer nad yw Guto’n cymryd arno fod y drychineb a welsai wedi digwydd mewn gwirionedd eithr yn rhoi’r argraff na fyddai fawr o ots ganddo pe bai’n digwydd yn y dyfodol. Cydnebydd yn agored mai marw o wall yw hyn oll, sef ‘twyll marwolaeth’, ond daw i’r casgliad y dylai ef hefyd, a dilyn rhesymeg cywydd Llywelyn, fynd ati i Fwrw ’n y dŵr farwnad arall i’w gyfaill barddol. A dilyn patrwm cywyddau marwnad ac fel y gwneir hefyd ar ddiwedd cerdd Llywelyn, rhoir sylw i dynged eneidiau’r ymadawedig wrth gloi’r gerdd (61–6). Os uffern yw pen y daith i’r ddau fardd, mae Guto’n dymuno i Lywelyn fod yn fwyaf blaenllaw yno, ond os y nefoedd ydyw, dywed mai i Fôn yr âi ei enaid ef.
Yn GGl xiii, dywed Ifor Williams ‘[nad] yw’r Guto yn cael cystal hwyl ar ateb y ddychan [gan Lywelyn] … er nad dilewyrch hollol yw ei gynnig’. Awgrymir yma, fodd bynnag, mai’r gwrthwyneb sy’n wir, sef bod Guto wedi rhagori mewn rhai agweddau ar gywydd Llywelyn. Noder i ddechrau fod ei dasg yn un anodd, sef ymateb i gerdd a fyddai wedi bod hyd yn oed yn fwy doniol i’w chynulleidfa wreiddiol nac ydyw i gynulleidfa fodern. Llwyddodd i ateb dychan Llywelyn ac ar yr un pryd dynnu ei briod genre ei hun i mewn, sef canu mawl. Mae Guto’n cyhuddo Llywelyn o feddwi ar win Huw Lewys a Chynwrig ap Dafydd, ffordd gyfrwys o ddweud bod haelioni’r ddau noddwr hynny’n ddi-ben-draw, ac ar ddiwedd y gerdd cymherir Môn â’r nefoedd. At hynny, gellir dadlau bod mwy o strwythur i gywydd Guto na chywydd Llywelyn, nodwedd a adlewyrchir yn nhraddodiad llawysgrifol y ddwy gerdd (gw. y nodiadau testunol). Cymharer hefyd ganrannau cynghanedd y cywydd hwn a chywydd Llywelyn. Gwelir bod gwead cytseiniol llawer tynnach yng nghywydd Guto (croes 58% o’i gymharu â 40% gan Lywelyn), a sylwer bod nifer uchel iawn o gynganeddion llusg yng ngherdd Llywelyn (9 llinell).
Dyddiad
Mae’n debygol iawn fod y cywydd mawl a ganodd Guto i Huw Lewys yn cynnwys cyfeiriad at Risiart Cyffin, deon Bangor (gw. 64.29n y dean). Penodwyd Rhisiart yn ddeon rywdro rhwng 1474 a 1478 a bu farw, yn ôl pob tebyg, yn 1492. Ymddengys yn ddiogel tybio bod y gerdd fawl honno wedi ei chanu rhwng c.1480 a c.1492, ac ategir y dybiaeth honno gan sylw Guto, pan fûm iau (64.52), a chan ei chyfartaledd uchel o gynganeddion croes (73%; hynny yw, roedd Guto’n hen ŵr pan ganodd y gerdd honno). A chymryd bod y cywydd dychan a ganodd Llywelyn i Guto wedi ei symbylu gan y cywydd mawl a ganodd Guto i Huw Lewys, cynigir yr un dyddiad, yn fras, ar ei chyfer. Ategir hyn gan gyfeiriad at henaint Guto yng ngherdd Llywelyn (65a.45 Pwy fydd capten yr henfeirdd?), ac er nad yw cyfartaledd y cynganeddion croes yn arbennig o uchel yng nghywydd Llywelyn nac yng nghywydd Guto, gall fod a wnelo hynny â’r ffaith mai cerddi ysgafn ydynt yn eu hanfod. Ond gall fod modd i ddyddio’r cerddi hyn yn fanylach yn sgil yr hyn a ddywed Guto yn llinellau 51–2 y cywydd hwn, sef ei fod wedi profi breuddwyd tebyg i’r un y dywed i Lywelyn ei brofi yn ei feddwdod, a hynny nos Iau, / Ŵyl Non. Yn y cyfnod 1470–95 syrthiodd Gŵyl Non (3 Mawrth) ar ddydd Iau yn y blynyddoedd 1474, 1485 a 1491. Gellir diystyru’r olaf gan ei bod yn debygol iawn fod Guto’n rhy hen i glera y tu hwnt i gyffiniau abaty Glyn-y-groes erbyn c.1490, ac mae 1474 yn annhebygol gan nad oes sicrwydd fod Rhisiart Cyffin yn ddeon Bangor y flwyddyn honno. Yr unig ddyddiad sy’n taro deuddeg yw 1485, a gellir awgrymu bod Guto wedi canu’r gerdd hon yn fuan wedi 3 Mawrth y flwyddyn honno. Dengys cywydd mawl (cerdd 55) a ganodd Guto i Wiliam ap Gruffudd o Gochwillan ei fod yn dal i glera yng Ngwynedd c.1485. Os felly, canodd Llywelyn yntau ei gywydd ryw ddau fis yn gynharach, dros wyliau’r Nadolig 1484, mewn ymateb i’r cywydd mawl a ganodd Guto i Huw Lewys tua diwedd y flwyddyn honno ychydig cyn Gŵyl Fair ar 8 Rhagfyr.
Golygiadau a chyfieithiad blaenorol
GGl cerdd XXXVIII; Bowen 1957: 52–3; OBWV cerdd 67; Clancy 2003: 311–13.
Mesur a chynghanedd
Cywydd, 66 llinell.
Cynghanedd: croes 58% (38 llinell), traws 15% (10 llinell), sain 23% (15 llinell), llusg 4% (3 llinell).
1 llifeiriaint Ffurf unigol ydyw yn ôl pob tebyg, er y gall fod yn ffurf luosog (gw. GPC 2178 d.g. llifeiriant).
2 Malltraeth Y pentref a’r traeth ei hun lle llif afon Cefni i’r môr (gw. WATU 152). Saif y traeth rhwng cwmwd Malltraeth yng nghantref Aberffraw a chwmwd Menai yng nghantref Rhosyr (gw. 42n). Adlewyrchir natur dwyllodrus y dyfroedd yno yn ystyr yr enw ei hun (gw. Richards 1998: 21): ‘Rhaid bod mall yma yn ei ystyr gyffredin, sef “pwdr, deifiol”. Ai am fod y tir yn isel a dŵr yn tueddu i gronni ac aros yn llonydd ac yn farw, nes bod pob math o darth annymunol yn codi oddi wrtho? Cymharer y gair malldan am y goleuni neu’r tân a achosir gan nwy yn codi oddi wrth gors.’
2 Saint Ffurf luosog sant ydyw yn GGl, fe ymddengys, ond ni rydd ystyr foddhaol. Tebycach mai afon Saint ydyw, sy’n llifo i’r môr yng Nghaernarfon (gynt Caer Saint yn Arfon, gw. Richards 1998: 69). Cf. GTP 5.28 Capten a siambrlen glan Saint (i Wiliam Fychan o’r Penrhyn), GIBH 4.38 a TA XLI.24 Aber Saint, ac, o bosibl, ibid. 649 a GRhGE 2.4n. Tybed ai at beryglon y Fenai’n gyffredinol y cyfeirir mewn cymhariaeth â pheryglon Malltraeth (gw. 2n uchod)?
3 oferwr Cf. Guto yn ei farwnad i Ddafydd Llwyd o Abertanad, 89.32 Llifeiriaint llu o oferwyr ‘llifeiriant llu o feirdd’. ‘Bardd’ yw’r ystyr yma hefyd yn gyffredinol, ond ‘bardd gwamal’ yn ei hanfod (gw. GPC 2631). Cf. hefyd Llywelyn yn ei gywydd i Guto, 65a.5 Ofer oedd wneuthur erof.
5 Llywelyn ap Gutun Y bardd delynor a ganodd gywydd dychan (cerdd 65a) i Guto (gw. Llywelyn ap Gutun).
5 call Gw. GPC 395 d.g. ‘doeth, deallus, synhwyrol; craff, cyfrwys’. Bernir mai’r olaf sy’n gweddu orau yma.
6 berw Y tebyg yw y chwaraeir ar wahanol ystyron y gair yma (gw. GPC2 631 d.g. berw1 (a) ‘byrlymiad, dŵr ewynnog, dŵr chwyrn’, (b) ‘cynnwrf, stŵr; bwrlwm (barddonol)’).
7 telynior Roedd Llywelyn ap Gutun yn delynor ac yn fardd.
7 tâl Sef ‘taliad’ yn ôl pob tebyg, ond gall hefyd mai ‘tal’ a olygir (ni ddaethpwyd o hyd i gyfeiriad at faintioli Llywelyn).
12 dwy grafanc Cyfeirir at ddwylo Llywelyn, a oedd yn delynor (gw. 7n telynior).
18 Môn Safai Malltraeth (gw. 2n Malltraeth) ym Môn rhwng cwmwd Malltraeth yng nghantref Aberffraw a chwmwd Menai yng nghantref Rhosyr (gw. 42n). Safai Llwydiarth (gw. 19n) yng nghwmwd Twrcelyn yng nghantref Cemais (am fap o’r cymydau a’r cantrefi, gw. WATU 233).
19 Llwydiarth Llys y ceir ei enw erbyn heddiw ar ddau dŷ dafliad carreg i’r gogledd-ddwyrain o Lannerch-y-medd yng nghwmwd Twrcelyn yng nghantref Cemais ym Môn (gw. 18n), sef Llwydiarth Fawr a Llwydiarth Esgob (cyfeirir at Lwydiarth arall ger Pentraeth ym Môn yn WATU 145). Llwydiarth oedd cartref Dafydd ap Gwilym ap Dafydd y canodd Guto gywydd mawl (cerdd 62) iddo, ond ni chyfeirir ato yn y cywydd hwn eithr at ei ewythr, Huw Lewys (gw. 21n Huw Lewys), a’i lysdad, Cynwrig ap Dafydd (gw. 27n). Ymddengys fod y llys yng ngofal y ddau uchelwr hyn pan ganwyd y gerdd.
21 llys Huw Lewys  llys Prysaeddfed yng nghwmwd Llifon ym Môn y cysylltir Huw Lewys (gw. y nodyn isod), ond mae’r modd yr enwir llys Llwydiarth yn llinell 19 (gw. y nodyn) yn awgrymu mai at y fan honno y cyfeirir yma. Gall mai Prysaeddfed a olygir, gyda’r ergyd fod y llif mawr a welsai Llywelyn yn ei gwsg (yn ôl Guto) wedi goresgyn y tir o Lwydiarth i Brysaeddfed, ond mae hynny’n annhebygol iawn. Mae cysylltiadau teuluol Huw Lewys â Llwydiarth yn rhoi lle i gredu y gallai’r llys fod wedi bod yn ei feddiant un tro. Llwydiarth oedd cartref gŵr cyntaf ei chwaer, Elen, ond ymddengys ei fod yn gartref i’w hail ŵr hefyd, sef Cynwrig ap Dafydd, a enwir yn llinell 27; ymgartrefodd disgynyddion Cynwrig yn Llanfair-yng-Nghornwy. Priododd (os priodi mewn gwirionedd) Huw Lewys yntau ddwywaith, yr eildro gyda merch anhysbys i Gynwrig ei hun. Roedd Cynwrig, felly, yn frawd yng nghyfraith ac yn dad yng nghyfraith i Huw Lewys, a diau y teimlai Huw yn arbennig o gartrefol ar ei aelwyd.
21 Huw Lewys Ail fab Llywelyn ap Hwlcyn (gw. Huw Lewys). Roedd yn byw ym mhrif gartref y teulu ym Mhrysaeddfed, ond fe’i cysylltir â llys Llwydiarth yn y cywydd hwn (gw. 21n llys Huw Lewys).
21 ei lawr Nid ‘llawr y llys’ eithr ‘llawr Huw Lewys’, gan fod llys yn enw benywaidd gan Guto.
22 telyniawr Gw. 7n telynior.
24 y lwfer Gw. GPC 2071 d.g. lwfer ‘twll y mwg, simnai, gortho simnai; twred bwaog agored ar do neuadd, &c., yn yr Oesoedd Canol, a wasanaethai fel dihangfa i fwg a hefyd fel lle i oleuni ddod i mewn’.
27 Cynwrig Sef, yn ôl pob tebyg, Cynwrig ap Dafydd, brawd yng nghyfraith a thad yng nghyfraith i Huw Lewys (gw. 21n Huw Lewys).
28 Huw Gw. 21n Huw Lewys.
29 rhyfel Nid gwrthdaro fel y cyfryw, eithr yr hyn a glwyfodd y glêr (23) ac a wanhaodd (28) Lywelyn.
29 meibion Llywelyn Sef pum mab Llywelyn ap Hwlcyn y canodd Guto gywydd mawl (cerdd 63) iddynt. Un ohonynt yn unig a enwir yn y cywydd hwn, sef Huw Lewys (gw. 21n Huw Lewys), ond mae’n bosibl fod mwy nac un o’i frodyr yn bresennol hefyd. Roedd Meurig ap Llywelyn a Rhys ap Llywelyn ar dir y byw o hyd yn ôl Guto yn ei gywydd mawl i Huw Lewys (cerdd 64), a ganwyd rai misoedd cyn y gerdd hon yn ôl pob tebyg.
30 fellýn Tybed a godai Guto ei wydryn i gyfarch ei gynulleidfa wrth ddatgan y llinell hon? Cf. Iolo Goch yn ei gywydd i Syr Hywel y Fwyall, lle cyfeirir eto at weini gwin, GIG II.19–22 A gŵr gwynllwyd … / … yn rhoi farneiswin / … / O’i law yn fy llaw fellýn.
32 Malltraeth Gw. 2n Malltraeth.
33 bywyd ‘Peth byw’ yw’r ystyr o bosibl, er bod ‘bywoliaeth, cynhaliaeth’ yn berthnasol hefyd os ystyrir mai at Lywelyn y cyfeirir (gw. GPC 371 d.g. 1 (a) a 2 (a)).
33 enwir Ceir tair ystyr berthnasol yn GPC 1223 d.g. enwir1 (a) ‘drwg, annuwiol’, (b) ‘creulon, dinistriol’, (c) ‘cau, celwyddog’. Dewisir y cyntaf er hwylustod.
35 moelrhon Cf. Llywelyn yn ei gywydd i Guto, 65a.23–4 Mae hergod o bysgodyn / Moelrhon yn nwyfron ’y nyn.
36 f’ellyll Am ystyron posibl y cyfeiriadau at ellyll yng ngwaith y beirdd, gw. Salisbury 2009.
36 y falleg Gw. GPC2 569 d.g. balleg ‘basged (wiail, &c.), cawell’. Cyfeirir at frest neu ysgyfaint y bardd (cf. Llywelyn yn ei gywydd i Guto, 65a.21 Mae ’n ei gawell facrelliaid, 31 Y cawell lle bu’r cywydd).
37 Malltraeth Gw. 2n Malltraeth.
37 Môn Gw. 18n.
38 cored Gw. GPC 558 ‘argae i ddal pysgod, sef pyst wedi eu gyrru i wely afon neu yn y môr a gwiail wedi eu plethu rhyngddynt’.
38 penwyg Ffurf luosog pennog (gw. GPC 2755 d.g. pennog1 ‘pysgodyn môr bwytadwy sydd â’i gynefin yng ngogledd Môr Iwerydd, ysgadenyn’). Cf. Llywelyn yn ei gywydd i Guto, 65a.25–6 ’E fyn gwŷr o afon gau / Ysgadan yn ei ’sgidiau.
38 penwyg irion Cynigir ‘penwaig gwyrddlas’ yn yr aralleiriad, ond mae ‘iraidd’, ‘llaith’ neu ‘fywiog’ yn bosibl hefyd (gw. GPC 2025 d.g. ir (a)). Cf. ibid. (b) ‘ffres a heb ei halltu (am gig, pysgod, &c.)’, nad yw’n berthnasol yma (gan fod pennog yn bysgodyn y môr) onid yw Guto’n awgrymu bod y pysgod môr hyn yn wahanol gan eu bod wedi eu dal yn ei gorff mewn dŵr croyw.
41 ef a’m crogai Cf. cywydd dychan a ganodd Llywelyn i Risiart Cyffin, deon Bangor, lle cwynir bod y deon wedi cyhuddo’r bardd o ddwyn ŵyn, GLlGt 9.27–30 Dwyn bil y Deon boliog / A’m bwriai’n grwn mewn barn grog. / Rhyfeddod yr haf addwyn / ’Y nghrogi er erchi’r ŵyn!
41 ni wnâi nâd Hynny yw, ni ‘roddai gri’ i amddiffyn y bardd pe bai ar fin cael ei grogi.
42 Rhosyr Naill ai cyfeiriad at gantref Rhosyr ym Môn (a gynhwysai gymydau Menai a Dindaethwy, gw. WATU 233) neu, yn fwy tebygol, at yr hen enw ar dref Niwbwrch yng nghwmwd Menai (gw. ibid. 165 d.g. Newborough).
43 f’ymgeledd ‘Fy ymgeleddu’, sef ‘gosod fy nghorff’ (gw. GPC 3779 d.g. ymgeleddaf ‘diweddu (corff marw)’).
47 heb arwyddion ‘Heb ragargoelion’. Daeth y breuddwyd i’w ben yn gwbl ddirybudd.
48 Môn Gw. 18n.
51 syrth Gw. GPC 3399 d.g. syrthiaf (f) ‘digwydd (ar adeg benodol, e.e. am ŵyl)’.
51 nos Iau Y tebyg yw mai at noson Gŵyl Non y cyfeirir (gw. 52n). Am arwyddocâd yr wybodaeth hon o ran dyddio’r gerdd, gw. y nodyn uchod.
52 Gŵyl Non Gŵyl Santes Non ferch Cynyr neu Ynyr, mam Dewi Sant, ar 3 Mawrth (gw. Cartwright 1999: 181; eadem 2007; GLlF 26.208n; LBS ii: 288–92 a iv, 22–5).
53 Melwern Plwyf a phentref, o bosibl, i’r de o Groesoswallt yn swydd Amwythig lle llif afon Efyrnwy (gw. 55n) i afon Hafren nid nepell o’r ffin fodern rhwng Cymru a Lloegr (gw. WATU 155 d.g. Melverley). Ym Melwern yr oedd cartref Llywelyn ap Gutun, fel y tystir yn ei waith ef ei hun ac yng ngwaith Lewys Môn (gw. GLlGt 2).
54 y wern Enw priod ydyw yn GGl y Wern, ond nid ymddengys y ceir sail iddo. Ceir lle o’r enw hwnnw i’r de-orllewin o Lanymynech, sydd dros bum milltir i’r gogledd-orllewin o Felwern (gw. 53n), ac nid ymddengys yn berthnasol yma. Ystyrir y wern yn gyfeiriad at y tir gwlyb yng nghyffiniau Melwern (gw. GPC 1645 d.g. gwern 2 ‘cors, mign, siglen’; cf. 56n).
55–6 â ... / â Gellid hefyd a fel cysylltair.
55 y ddwy Efyrnwy Nid yw’n eglur pam y cyfeirir at ddwy ran o afon Efyrnwy yma, a ddaw i ben ei thaith wrth lifo i afon Hafren ar y Gororau ger Melwern (gw. 53n). Yr esboniad tebycaf yw bod yr afon wedi fforchi ar un adeg ar y tir gwastad cyn iddi gyrraedd afon Hafren.
56 y Cymerau Yn ôl ArchifMR d.g. Cymerau, ceid man o’r enw hwn yng nghyffiniau Llandrinio nid nepell i’r gorllewin o Felwern (gw. 53n), yn ôl pob tebyg yn aber afonydd Efyrnwy (gw. 55n) a Hafren (gw. GPC 759 d.g. cymer ‘man cyfarfod neu uniad dwy (neu ragor) o afonydd neu nentydd’).
57 ei neuadd Gall fod gan Lywelyn dŷ nid ansylweddol o ran maint ym Melwern (gw. 53n).
59 marw o wall ‘Twyll marwolaeth’. Hynny yw, nid oedd Llywelyn na Guto wedi marw mewn gwirionedd, ni waeth beth a welsant yn eu breuddwydion.
64 y naill dir ‘Y tir hwn’, sef uffern (63). Gthg. Bowen (1957: 106) ‘bro Melwern’, ond onid oedd Llywelyn eisoes wedi ‘ennill’ y tir hwnnw gan ei fod yn byw yno?
66 Môn Gw. 18n.
Llyfryddiaeth
Bowen, D.J. (1957) (gol.), Barddoniaeth yr Uchelwyr (Caerdydd)
Cartwright, J. (1999), Y Forwyn Fair, Santesau a Lleianod: Agweddau ar Wyryfdod a Diweirdeb yng Nghymru’r Oesoedd Canol (Caerdydd)
Cartwright, J. (2007), ‘The Cult of St Non: Rape, Sanctity and Motherhood in Welsh and Breton Hagiography’, J.W. Evans and J.M. Wooding (eds.), St David of Wales: Cult, Church and Nation (Woodbridge), 182–206
Clancy, J.P. (2003), Medieval Welsh Poems (Dublin)
Richards, M. (1998), Enwau Tir a Gwlad (Caernarfon)
Salisbury, E. (2009), ‘ “Night of the Singing Dead”: Y Meirw Byw yng Ngwaith y Cywyddwyr’, Taliesin, 137: 24–44
This poem is Guto’s reply to Llywelyn ap Gutun’s satire of him (poem 65a). In his poem Llywelyn lampoons Guto on account of a praise poem (poem 64) which he composed for Huw Lewys on hearing the news that Huw had nearly drowned in Malltraeth on Anglesey. In his poem to Huw, Guto claims that he had suffered the same misfortune as his patron, but Llywelyn pretends that Guto had indeed died at Malltraeth and has a good laugh describing the dead poet’s body in the water and the chaos caused by his ghost on dry land. Guto openes his reply by comparing the noise that Llywelyn made in his mock-elegy for the roar of the waters at Malltraeth (lines 1–6). He then politely praises Llywelyn (7–16) as a poet and as a harpist. Guto does not openly attack Llywelyn, possibly out of respect for his masterfully humorous satire of him, but instead suggests that Llywelyn’s overfondness of strong drinks caused him to lose touch with reality. It is noteworthy that Guto explains Syr Rhys’s satire of him (poem 101a) in a similar way, namely that the poet was blind drunk when he composed his poem: ‘A fynno nef i’w enaid,’ / Medd Syr Rys, ‘meddwi sy raid!’ ‘ “He who wishes his soul to go to heaven,” said Syr Rhys, “must get drunk!” ’ (101.27–8). Guto says that Llywelyn fell asleep in a drunken stupor at Llwydiarth, the court of Huw Lewys and Cynwrig ap Dafydd (17–30). In this increasingly waterlogged poem the deluge that Llywelyn saw in his dream and the liquids provided by the two patrons intermingle so that Llywelyn imagines seeing the whole court submerged in water. Guto describes him performing his poem rhof a’r tân ‘between me and the fire’ as he declaims the poem and plays the harp both at the same time. Indeed, Guto brilliantly compares the hand movements made by Llywelyn as he pulls the harp-strings to someone pulling an oar through water: rhwyfo’r tannau ‘rowing the harp-strings’.
Next Guto tries his hand at what Llywelyn succeeded in doing so well in his poem, namely conjuring humorous descriptions of his own body full of various sea creatures (31–8). He echoes specific parts of Llywelyn’s poem (34 pysgod, 35 moelrhon) and also creates new images, such as lledrith hen ‘old spectre’ (32) and f’ellyll ‘my apparition’ (36). In his poem Llywelyn mentions simwr y gŵr a’i gap ‘the man’s mantle and cap’ and ei bwrs ‘his purse’ (12 and 16 in the poem), possibly inviting Guto to accuse him of wishing to kill the poet for his clothes and wealth. This is exactly what Guto does next as he builds momentum in a series of three couplets beginning with the words ef a’m …: ef a’m crogai ‘he’d hang me’, ef a’i gwyliai ‘he’d watch me’ and lastly ef a’m claddai ‘he’d bury me’ (39–46).
Guto returns to the image of the dream in the last part of the poem (47–60). He notes how absurd Llywelyn’s dream was (50 Er boddi, gŵr byw oeddwn! ‘although drowned, I was a living man!’) and counters it with a dream of his own that he had on the Feast of St Non. He saw Llywelyn, he states, and all his possessions at Malverley being swept away by the river Efyrnwy’s torrent. Note that Guto does not interpret what he saw in his sleep as literal truth, only that he would not be perturbed if by chance it happened in the future. He openly declares that the whole business is a case of marw o wall ‘false fatality’, but he concludes that he, too, should follow the logic of Llywelyn’s poem and elegize his fellow-poet by [B]wrw ’n y dŵr farwnad arall ‘putting another elegy in the water’. As the conventional elegiac formula demands and, indeed, as Llywelyn himself does at the end of his poem, Guto comments in the poem’s last lines on the fate of the souls of the departed (61–6). If both he and Llywelyn are destined for hell, Guto wishes that Llywelyn may gain the upper hand there, whereas if they go to heaven, Guto will go straight to Anglesey.
In GGl xiii, Ifor Williams states that although Guto’s reply is not without its merits it is not as successful as Llywelyn’s original poem. It is argued here that the exact opposite is true, that Guto outclasses Llywelyn in many respects. To begin with it is worth noting that Guto’s task was a difficult one, namely to reply to a poem whose daring originality would have been even more hilarious to its original audience than it is to a modern one. Yet he managed to compose a reply to Llywelyn’s satire and at the same time coax the satirical elements of the poetic exchange into the sphere of his own preferred genre, namely praise poetry. Guto cunningly draws attention to the overwhelming generosity of Huw Lewys and Cynwrig ap Dafydd by accusing Llywelyn of getting drunk on their wine, and at the end of the poem he draws a comparison between heaven and both patrons’ homeland of Anglesey. Furthermore, it could be argued that Guto’s poem is far more structured than Llywelyn’s, as is reflected in both poems’ manuscript tradition (see below). Also, by comparing the percentages of cynghanedd in both poems it is possible to see that Guto’s poem contains a far stronger consonantal texture than Llywelyn’s (58% croes to Llywelyn’s 38%), and it is also worth noting that Llywelyn’s poem contains a very high number of cynganeddion llusg (9 lines).
Date
It is very likely that Guto’s praise poem for Huw Lewys contains a reference to Rhisiart Cyffin, dean of Bangor (see 64.29n y dean). Rhisiart was appointed dean between 1474 and 1478 and probably died in 1492. It is presumed, therefore, that the poem for Huw Lewys was composed between c.1480 and c.1492, a presumption confirmed by a reference to Guto’s old age, pan fûm iau ‘when I was young’ (64.52), and by its high percentage of cynganeddion croes (73%). Assuming that Llywelyn’s satire of Guto was inspired by Guto’s praise poem for Huw Lewys, the same date applies to it too. This argument is supported by Llywelyn’s description of Guto as an old man (65a.45 Pwy fydd capten yr henfeirdd? ‘Who’ll be the old poets’ captain?’), and although both Llywelyn and Guto’s poems do not contain a notably high percentage of cynganeddion croes, this is probably due to the fact that they are both essentially playful and whimsical poems. Yet, it may be possible to provide a more precise date for these three poems in light of what Guto says in lines 51–2 in the present poem, namely that he had had a similar dream to the one that Llywelyn had in his drink, and that this happened on nos Iau, / Ŵyl Non ‘Thursday on St Non’s Day’. During the period 1470–95, St Non’s Day (3 March) fell on a Thursday in three years only, namely 1474, 1485 and 1491. It is possible to disregard the last date as Guto was probably too old to travel far from the vicinity of Valle Crucis abbey by c.1490, and 1474 is likewise unlikely as there is no certainty that Rhisiart Cyffin was dean of Bangor in that year. The only date that seems convincing is 1485, when Guto may well have composed this poem soon after 3 March. Guto’s poem of praise (poem 55) for Wiliam ap Gruffudd of Cochwillan clearly shows that he was still active in Gwynedd c.1485. If so, Llywelyn composed his poem some two month prior, during the Christmas festivities in 1484, in response to the praise poem that Guto composed for Huw Lewys sometime before the festival of the Conception of the Virgin Mary on 8 December.
The manuscripts
There are 40 copies of this poem in the manuscripts. Its manuscript tradition is almost identical to the manuscript tradition of Llywelyn’s poem (poem 65a) as both poems were copied together in almost every manuscript. It is therefore clear that both poems circulated together from an early date, mostly in oral form as there are eleven different versions of the present poem in terms of line order, and a complete version of the poem has survived in only two manuscripts. Nonetheless, it seems to have received a smoother transmission than Llywelyn’s poem even though both poems were as popular as each other with copyists, possibly as Guto’s poem is far more structured and would have been easier to remember as part of an oral tradition. It is possible to create an authoritative edition based mainly on the texts of Brog I.1, LlGC 3046 [i] and [ii], Llst 155 and Pen 93.
Previous editions and translation
GGl poem XXXVIII; Bowen 1957: 52–3; OBWV poem 67; Clancy 2003: 311–13.
Metre and cynghanedd
Cywydd, 66 lines.
Cynghanedd: croes 58% (38 lines), traws 15% (10 lines), sain 23% (15 lines), llusg 4% (3 lines).
1 llifeiriaint Probably a singular form, ‘flow’, although it could also be a plural form (see GPC 2178 s.v. llifeiriant).
2 Malltraeth Either the village, Malltraeth (see WATU 152), or, more probably, the beach itself where the river Cefni flows to the sea. The beach was situated between the commote of Malltraeth in the cantref of Aberffraw and the commote of Menai in the cantref of Rhosyr (see 42n). Its well-known dangers are reflected in the meaning of the name, ‘rotten/putrid beach’ (see Richards 1998: 21).
2 Saint Interpreted as a plural form of sant ‘saint’ in GGl, but the meaning is unclear. It is more likely that Guto is referring to the river Saint which flows to the sea at Caernarfon (originally Caer Saint yn Arfon ‘Fort of river Saint in Arfon’, see Richards 1998: 69). Cf. GTP 5.28 Capten a siambrlen glan Saint ‘Captain and chamberlain of the bank of the river Saint’ (for Wiliam Fychan of Penrhyn), GIBH 4.38 and TA XLI.24 Aber Saint ‘Estuary of the river Saint’, and, possibly, ibid. 649 and GRhGE 2.4n. Guto may be referring to the general dangers of the Menai Straits in comparison with the dangers of Malltraeth (see 2n above).
3 oferwr Cf. Guto in his elegy for Dafydd Llwyd of Abertanad, 89.32 Llifeiriant llu o oferwyr ‘the flow of a host of poets’. The general meaning here too is ‘poet’, but ‘frivolous poet’ in essence (see GPC 2631). Cf. also Llywelyn in his satire of Guto, 65a.5 Ofer oedd wneuthur erof ‘For my sake it was a wasteful thing’.
5 Llywelyn ap Gutun The poet and harpist who composed a satire (poem 65a) of Guto (see Llywelyn ap Gutun).
5 call See GPC 395 s.v. ‘wise, discerning, sensible; sharp, wily’. ‘Wily’ seems appropriate here.
6 berw Guto is probably toying with more than one meaning of the word (see GPC2 631 s.v. berw1 (a) ‘bubbling, foaming water, turbulent water’ (b) ‘agitation, clamour; (poetic) exuberance’).
7 telynior Llywelyn ap Gutun was a poet and a ‘harpist’.
7 tâl Probably ‘payment’, although tal ‘tall’ is also possible (no obvious reference to Llywelyn’s height has been found).
12 dwy grafanc A reference to the ‘two hands’ (literally ‘two claws’) of Llywelyn, who was a harpist (see 7n telynior).
18 Môn Malltraeth (see 2n) on Anglesey was situated in the commotes of Malltraeth in the cantref of Aberffraw and Menai in the cantref of Rhosyr. Llwydiarth (see 19n) was situated in the commote of Twrcelyn in the cantref of Cemais (for a map of the commotes and cantrefs, see WATU 233).
19 Llwydiarth A court whose name survives today in two houses a short distance north-east of Llannerch-y-medd in the commote of Twrcelyn in the cantref of Cemais on Anglesey (see 18n), namely Llwydiarth Fawr and Llwydiarth Esgob (another Llwydiarth near Pentraeth on Anglesey is mentioned in WATU 145). Llwydiarth was the home of Dafydd ap Gwilym ap Dafydd to whom Guto composed a praise poem (poem 62), but only his stepfather, Cynwrig ap Dafydd (see 27n), and his uncle, Huw Lewys (see 21n Huw Lewys), are named in this poem. It seems that both these patrons were in charge of the court when this poem was composed.
21 llys Huw Lewys Huw Lewys (see note below) is associated primarily with the court of Prysaeddfed in the commote of Llifon on Anglesey, yet the fact that the court at Llwydiarth is named in line 19 (see the note) suggests that Guto is referring to Llwydiarth as ‘Huw Lewys’s court’. It is possible that Guto is indeed referring to Prysaeddfed and implying that the waters which Llywelyn saw in his dream had flooded the whole land from Llwydiarth to Prysaeddfed, but this seems very unlikely. Huw Lewys’s family connections with Llwydiarth suggests that he may have owned the court at one time. Llwydiarth was the home of his sister Elen’s first husband, but it seems that it was also the home of her second husband, Cynwrig ap Dafydd (who is named in line 27; Cynwrig’s ancestors settled at Llanfair-yng-Nghornwy). Huw Lewys’s second wife (if indeed they were married) was an unnamed daughter of Cynwrig himself. Therefore Cynwrig was both a brother-in-law and a father-in-law to Huw Lewys, and Huw must have felt particuarly at home in his court.
21 Huw Lewys Second son of Llywelyn ap Hwlcyn (see Huw Lewys). He lived at the family’s principal home at Prysaeddfed, but he is associated with the court of Llwydiarth in this poem (see 21n llys Huw Lewys).
21 ei lawr The mutation shows that Guto is referring to ‘Huw Lewys’s floor’, not ‘the court’s floor’, as llys was a feminine noun for him (ei llawr).
22 telyniawr See 7n telynior.
24 y lwfer See GPC 2071 s.v. lwfer ‘louver, smoke-hole, chimney, chimney canopy or hood; lantern-shaped open turret on the roof of a medieval hall, &c., for the passage of smoke and also the admission of light’.
27 Cynwrig In all likelihood Cynwrig ap Dafydd, brother-in-law and father-in-law of Huw Lewys (see 21n Huw Lewys).
28 Huw See 21n Huw Lewys.
29 rhyfel Not ‘war’ in the most literal sense, but a description of what wounded minstrels (23) and gwanhaodd ‘weakened’ (28) Llywelyn.
29 meibion Llywelyn Llywelyn ap Hwlcyn’s five sons for whom Guto composed a praise poem (poem 63). Only one, Huw Lewys, is named in this poem (see 21n Huw Lewys), but it is possible that one or two of his brothers were present when it was performed. In his praise poem for Huw Lewys (poem 64), which was composed a few months prior to the present poem, Guto states that Meurig ap Llywelyn and Rhys ap Llywelyn were alive.
30 fellýn Did Guto raise his glass to the audience as he declaimed this line? Cf. the poet Iolo Goch in his poem to Sir Hywel y Fwyall, where the serving of wine is also mentioned, IGP 2.19–22 A gŵr gwynllwyd … / … yn rhoi farneiswin / … / O’i law yn fy llaw fellýn ‘and a silvery-grey … man … pouring vernage wine … from his hand into mine like this’.
32 Malltraeth See 2n Malltraeth.
33 bywyd Probably ‘a living thing’, although ‘living, livelihood’ would be relevant if Guto is referring to Llywelyn (see GPC 371 s.v. 1 (a) and 2 (a)).
33 enwir There are three possible meanings (see GPC 1223 s.v. enwir1 (a) ‘wicked, ungodly’, (b) ‘cruel, destructive’, (c) ‘false, lying’). The first is used for convenience’s sake.
35 moelrhon Cf. Llywelyn in his satire of Guto, 65a.23–4 Mae hergod o bysgodyn / Moelrhon yn nwyfron ’y nyn ‘there’s a great big seal of a fish in my man’s breast’.
36 f’ellyll For the possible meanings of ellyll ‘zombie’ in the poets’ work, see Salisbury 2009.
36 y falleg See GPC2 569 s.v. balleg ‘(wicker, &c.) basket, pannier’. Guto is referring to his breast or lungs (cf. Llywelyn in his satire of Guto, 65a.21 Mae ’n ei gawell facrelliaid ‘there are mackerels in his chest’, 31 Y cawell lle bu’r cywydd ‘the chest where the cywydd was’).
37 Malltraeth See 2n Malltraeth.
37 Môn See 18n.
38 cored See GPC 558 ‘weir’.
38 penwyg A plural form of pennog (see GPC 2755 s.v. pennog1 ‘Clupea harengus: herring’). Cf. Llywelyn in his satire of Guto, 65a.25–6 ’E fyn gwŷr o afon gau / Ysgadan yn ei ’sgidiau ‘Men want herring in his shoes from a sunken river’.
38 penwyg irion Translated ‘sea-green herring’, although ‘verdant’, ‘moist’ or ‘lively’ are also possible (see GPC 2025 s.v. ir (a)). Cf. ibid. (b) ‘fresh and unsalted (of meat, fish, &c.)’, which is irrelevant (as herring is a salt water fish) except if Guto is implying that these fish are different as they were trapped in his body in fresh water.
41 ef a’m crogai Cf. Llywelyn’s satire of Rhisiart Cyffin, dean of Bangor, where he complains that Rhisiart had accused him of stealing sheep, GLlGt 9.27–30 Dwyn bil y Deon boliog / A’m bwriai’n grwn mewn barn grog. / Rhyfeddod yr haf addwyn / ’Y nghrogi er erchi’r ŵyn! ‘Bearing the fat Dean’s bill which flung me completely into a judgement of hanging. It is a surprise this fine summer to hang me for requesting the lambs!’
41 ni wnâi nâd Llywelyn ‘wouldn’t give a cry’ in order to defend his fellow-poet if he were about to be hanged.
42 Rhosyr Either the cantref of Rhosyr on Anglesey (which included the commotes of Menai and Dindaethwy, see WATU 233) or, more likely, the old name for the town of Niwbwrch in the commote of Menai (see ibid. 165 s.v. Newborough).
43 f’ymgeledd See GPC 3779 s.v. ymgeleddaf ‘lay out (corpse)’.
47 heb arwyddion ‘Without portent’. Llywelyn’s dream caught him unaware.
48 Môn See 18n.
51 syrth See GPC 3399 s.v. syrthiaf (f) ‘to happen, occur; fall (of date, &c.)’.
51 nos Iau Guto is in all likelihood referring to ‘Thursday night’ on St Non’s Day (see 52n). On this information’s relevance in terms of dating the poem, see the note above.
52 Gŵyl Non St Non’s Day on 3 March. Non was the daughter of Cynyr or Ynyr and the mother of St David (see Cartwright 1999: 181; idem 2007; GLlF 26.208n; LBS ii: 288–92 and iv, 22–5).
53 Melwern The Welsh form of Malverley, a parish and possibly a village to the south of Oswestry in Shropshire today, situated close to where the river Efyrnwy (see 55n) flows into the river Severn near the border between Wales and England (see WATU 155 s.v. Malverley). This is where Llywelyn ap Gutun’s home was, as is confirmed in his own poetry and the poetry of Lewys Môn (see GLlGt 2).
54 y wern A place name in GGl y Wern, but no such place can be seen on a map of Malverley (see 53n) today. There is one y Wern situated south-west of Llanymynech, but it does not seem relevant as it lies over five miles north-west of Malverley. It is more likely that y wern is a reference to the wetlands near Malverley (see GPC 1645 s.v. gwern 2 ‘alder-marsh, swamp, quagmire’; cf. 56n).
55–6 â … / â The word a as a conjunction is also possible.
55 y ddwy Efyrnwy It is unclear why Guto is referring to ‘the two Efyrnwys’, as this river flows into the river Severn near Malverley (see 53n). The most likely explanation is that the river once split into two on the lowlands as it meandered into the river Severn.
56 y Cymerau According to ArchifMR s.v. Cymerau there was a place or region named y Cymerau near Llandrinio not far west of Malverley (see 53n), most likely at the point where the river Efyrnwy flowed into the river Severn (see 55n; GPC 759 s.v. cymer ‘confluence of two or more rivers or streams, meeting of waters’).
57 ei neuadd Llywelyn may have owned a sizeable house or ‘hall’ at Malverley (see 53n).
59 marw o wall ‘False fatality’. Even though Llywelyn and Guto saw each other die in their dreams, they remained, in fact, alive.
64 y naill dir ‘This land’, namely uffern ‘hell’ (63). Contrast Bowen (1957: 106), where it is argued that Guto is referring to the land of Malverley (see 53n). Yet, as Llywelyn lived at Malverley, had he not already laid claim to it?
66 Môn See 18n.
Bibliography
Bowen, D.J. (1957) (gol.), Barddoniaeth yr Uchelwyr (Caerdydd)
Cartwright, J. (1999), Y Forwyn Fair, Santesau a Lleianod: Agweddau ar Wyryfdod a Diweirdeb yng Nghymru’r Oesoedd Canol (Caerdydd)
Cartwright, J. (2007), ‘The Cult of St Non: Rape, Sanctity and Motherhood in Welsh and Breton Hagiography’, J.W. Evans and J.M. Wooding (eds.), St David of Wales: Cult, Church and Nation (Woodbridge), 182–206
Clancy, J.P. (2003), Medieval Welsh Poems (Dublin)
Richards, M. (1998), Enwau Tir a Gwlad (Caernarfon)
Salisbury, E. (2009), ‘ “Night of the Singing Dead”: Y Meirw Byw yng Ngwaith y Cywyddwyr’, Taliesin, 137: 24–44
Canodd Guto gywydd mawl i Huw Lewys o Brysaeddfed ym Môn pan fu bron â boddi wrth groesi rhyd ym Malltraeth (cerdd 64). Ysgogodd y gerdd honno Lywelyn ap Gutun i ganu cywydd dychan i Guto (cerdd 65a) a chanodd Guto yntau gywydd i’w ateb (cerdd 65). Yng nghywydd mawl Guto i Huw nodir bod dau o frodyr Huw yn fyw a dau wedi marw. Roedd pum brawd i gyd felly, brodyr y canodd Guto gywydd mawl iddynt gyda’i gilydd (cerdd 63).
Noddodd Huw a’i wraig, Sioned Bwlclai, nifer o feirdd eraill: Ieuan Deulwyn, a ganodd gywydd i Huw i ofyn gosog, ID cerdd XXIII; Tudur Penllyn, a ganodd gywydd mawl i Huw a Sioned, GTP cerdd 10; Lewys Môn, a ganodd gywydd marwnad i Huw ac awdl farwnad i Sioned, GLM cerddi III a IV; Lewys Glyn Cothi, a ganodd gywydd marwnad i Sioned, GLGC cerdd 229. Nodwyd uchod bod Llywelyn ap Gutun wedi canu cywydd dychan i Guto fel ymateb i gywydd a ganodd Guto i Huw, ac enwir Huw gan Lywelyn mewn cywydd dychan arall a ganodd i Risiart Cyffin, deon Bangor (GLlGt cerdd 9). Dywed Llywelyn iddo dderbyn llythyr gan Risiart i’w ddwyn at Huw gan dybio ei fod yn rhoi caniatâd iddo gardota ŵyn yn y Chwaen, ond pan ddatganodd Huw y llythyr cafodd mai cyhuddiad ydoedd fod Llywelyn wedi lladrata ŵyn a gorchymyn i’w garcharu, onid ei grogi hefyd.
Roedd disgynyddion Huw yn noddwyr beirdd hefyd. Canodd Lewys Môn gywydd mawl i’w fab, Siôn Lewys, ac i’w wraig yntau, sef Elsbeth Watgyn (GLM cerddi V a VI), a chanodd Ieuan Deulwyn gywydd i ofyn mantell gan Siôn (ID cerdd XXVI). Marwnadwyd Alis ferch Huw Lewys mewn cywydd gan Gutun Owain a ganwyd, fe ymddengys, rywdro wedi 1480 (GO cerdd 52), a chanodd Lewys Môn gywydd mawl i Owain ap Siôn, gŵr Elin ferch Huw Lewys (GLM cerdd XLVII).
Achres
A rhoi iddo ei enw llawn, gwelir bod Huw Lewys ap Llywelyn ap Hwlcyn wedi mabwysiadu ffurf fachigol ar enw ei dad fel cyfenw, a mabwysiadwyd yr enw hwnnw gan ei ddisgynyddion yn eu tro. Seiliwyd yr achres gyntaf isod ar WG1 ‘Marchudd’ 6; WG2 ‘Bulkeley’ 2, ‘Hwfa’ 8 C1. Tanlinellir enwau noddwyr Guto.

Achres Huw Lewys ap Llywelyn o Brysaeddfed
Dengys yr achres brif ddisgynyddion Huw o’i briodas gyntaf â Sioned Bwlclai a’i berthynas deuluol â thri o noddwyr eraill Guto. Gwelir ei fod yn ewythr i Ddafydd ap Gwilym o Lwydiarth, yn frawd yng nghyfraith i Huw Bwlclai o Fiwmares ac yn fab yng nghyfraith i Elen, chwaer Wiliam Fychan o’r Penrhyn.
Priodas gyntaf ei chwaer, Elen, yn unig a ddangosir yn yr achres uchod, ond gwelir isod achres yn dangos ei hail briodas. Fe’i seiliwyd ar WG1 ‘Carwed’ 2; WG2 ‘Carwed’ 2 B, ‘Ednywain Bendew’ 3 B5, ‘Hwfa’ 8 C1.

Ail briodas Elen, chwaer Huw Lewys
Dengys yr achres gysylltiadau teuluol Huw â theulu ei chwaer drwy ei hail ŵr, Cynwrig ap Dafydd, a enwir gan Guto yn ei gywydd i ateb dychan Llywelyn (65.27). Gwelir bod Huw wedi priodi’r eildro hefyd, â merch anhysbys i Gynwrig ac Elen. Roedd Huw, felly, yn frawd yng nghyfraith i Gynwrig ac yn fab yng nghyfraith iddo ef ac i’w chwaer ei hun, Elen. Priododd ei nith (os priodi a wnaethant).
Am goeden achau’n dangos brodyr Huw a’i hynafiaid, gw. y nodyn ar y pum brawd.
Ei yrfa
Seiliwyd y nodyn hwn ar erthygl Wiliam (1969–70) oni nodir yn wahanol. Enwir Huw mewn cofnodion rhwng 1461 ac 1467 a dywed Carr (1982: 216) ei fod yn ffermio nifer o wahanol diroedd sied o 1464 ymlaen. Ef oedd rhaglaw cwmwd Malltraeth yn 1471/2 ac roedd yn ffermio rhaglawiaethau cymydau Malltraeth, Llifon a Thalybolion yn 1480/1 (ibid. 215). Ceir y cofnod diweddaraf ato ym Medi 1485.
Yn ôl Carr (ibid. 216), ‘he may at one time have held some office at court’, awgrym a seilir ar yr hyn a ddywed Lewys Môn yn ei farwnad iddo (GLM IV.54):Pwy i roi’n sewer prins ieuanc?‘Swyddog sy’n blasu ac yn gweini bwyd’ yw sewer (GPC 3236), a hynny yn llys y brenin yn benodol hyd y bymthegfed ganrif (OED Online s.v. sewer2). Mae sewer prins ieuanc yn awgrymu mai wrth yr hen ystyr y deellir sewer yma hefyd, ac awgrymodd Wiliam (1969–70) mai Edward Tywysog Cymru (1453–71) yw’r prins ieuanc. Ond dylid rhoi ystyriaeth hefyd i’w olynydd fel tywysog rhwng 1470 ac 1483, sef yr hwn a goronwyd yn ddiweddarach yn frenin Edward V.
Yn llinell olaf ei gywydd mawl i Huw geilw Guto ef yn sirif Môn, cyfeiriad a ategir gan Ieuan Deulwyn mewn cywydd i ofyn gosog gan Huw (ID 39):Y syryf aeth a sir fon
sy huw lewys o liwonac mewn cywydd i ofyn mantell gan ei fab, Siôn Lewys (Wiliam 1969–70: 60):Siryf i Fôn y siroedd
Swydd ei dad, Prysaeddfed oedd(Noder bod darlleniad ychydig yn wahanol yn ID 48 Sirydd i fon y siroedd / Swydd fu i dad prysaddfed oedd.) Awgrymir gan Wiliam mai dirpwy siryf ydoedd mewn gwirionedd gan na cheir cofnod swyddogol i ategu’r hyn a ddywed y beirdd.
Cymerodd yn wraig gyntaf Sioned ferch Wiliam Bwlclai o Fiwmares, a nodwyd arwyddocâd yr uniad hwnnw gan Carr (1982: 228): ‘this … was an alliance of two rising families and in a way marked the acceptance of the Cheshire Bulkeleys into the ranks of the Anglesey uchelwyr.’ Ymddengys y ganed Sioned rywdro wedi 1437 gan mai yn y flwyddyn honno y priododd ei rhieni.
Bu farw Huw rywdro rhwng y cyfeiriad olaf ato yn 1485 ac 1503/4, pan fu farw ei frawd, Rhys (sef yr unig frawd y mae dyddiad ei farw’n hysbys). Ymddengys mai Rhys oedd mab ieuengaf Llywelyn ap Hwlcyn a dywed Guto ei fod ef a Meurig, y brawd hynaf, ar dir y byw pan ganodd ei gywydd mawl i Huw. At hynny, at un brawd yn unig y cyfeirir gan Lewys Môn yn ei farwnad i Huw (GLM IV.46):gwae’i frawd am ei gyfryw ŵrY tebyg yw mai Rhys ydoedd, a bod Meurig yntau wedi marw cyn Huw.
Llyfryddiaeth
Carr, A.D. (1982), Medieval Anglesey (Llangefni)
Wiliam, D.W. (1969–70), ‘Y Traddodiad Barddol ym Mhlwyf Bodedern, Môn’, AAST: 39–79
Bardd-delynor oedd Llywelyn ap Gutun a ganodd gerdd ddychan i Guto yn honni iddo foddi ym Malltraeth ym Môn (cerdd 65a). Seilir yr wybodaeth isod ar ragymadrodd GLlGt gyda golwg ar yr hyn a ddywed Guto am Lywelyn yn y gerdd ateb a ganodd iddo (cerdd 65).
Achres
Ni cheir ach Llywelyn yn yr achresi, ond gellir llunio’r achres seml isod ar sail yr hyn a nodir amdano wrth droed ei gerddi mewn llawysgrifau a’r hyn a ddywed Llywelyn ei hun yn ei gerddi:
Gwyddys fod ganddo fab o’r enw Gruffudd am iddo ganu cywydd marwnad ingol iddo (GLlGt cerdd 1).
Ei gartref a’i ddyddiadau
Yn y cywydd ateb a ganodd Guto iddo lleolir cartref Llywelyn ym Melwern (65.53), sef plwyf a phentref, o bosibl, i’r de o Groesoswallt yn swydd Amwythig. Llifa afon Efyrnwy i afon Hafren nid nepell i’r dwyrain o’r fan ger y ffin fodern rhwng Cymru a Lloegr. Mae Llywelyn ei hun a Lewys Môn yn cadarnhau ei leoliad.
Cynigir rhwng 1430 ac 1440 fel cyfnod geni Llywelyn. Mae’r dyddiadau hyn yn cyd-fynd â’r hyn a ddywed Guto amdano yn ei gywydd ateb, lle gelwir Llywelyn yn was gwych a mab (65.10, 48). At hynny, geilw Guto ei hun yn lledrith hen (32) ac fe’i gelwir gan Lywelyn yn [g]apten yr henfeirdd (65a.45). Yr hyn a gyflëir yn y ddwy gerdd yw bod Llywelyn rywfaint yn iau na Guto ac felly’n fwy cymwys i’w herio ac i dynnu ei goes am fod yn henwr. Ymddengys iddo farw’n fuan wedi troad yr unfed ganrif ar bymtheg.
Ei yrfa
Fel y nodwyd eisoes ac fel y gwneir yn eglur yng nghywydd ateb Guto, roedd Llywelyn yn delynor yn ogystal â bardd. Ategir y ffaith honno gan Ddafydd Llwyd o Fathafarn a Syr Dafydd Trefor, a dywed Griffith (1913: 246) ei fod yn ‘chwareuydd ar y crwth, a chrythor teuluaidd’ i Ddafydd Llwyd. Yn ôl rhai llawysgrifau roedd Llywelyn yn ‘delynor Llwydiarth’, ac mae’n bosibl mai at lys Llwydiarth ger Llannerch-y-medd ym Môn y cyfeirir (65.19n). Mae’n debygol mai’r grefft o ganu telyn a ddysgodd Llywelyn gyntaf, a hynny gan ei dad, o bosibl, cyn iddo fynd ymlaen i ddysgu cerdd dafod.
Roedd ei statws fel telynor yn ei osod ar wahân i drwch y beirdd proffesiynol a ganai’n bennaf gerddi mawl i uchelwyr er mwyn ennill bywoliaeth. Ni cheir yr un gerdd fawl wrth enw Llywelyn eithr nifer fawr o gerddi dychan ac ymryson. Mae hynny’n adlewyrchu’r ffaith y gallai ddibynnu, i raddau helaeth, ar ei ddawn i ganu’r delyn a’i yrfa fel porthmon er mwyn dod â dau ben llinyn ynghyd, ond adlewyrcha hefyd ei gymeriad cynhennus ei hun. Fel y dywed Daniel (GLlGt 6) ‘[g]ellid disgrifio’r hyn a gesglir am ei yrfa fel cyfres o wrthdrawiadau.’ Gwrthdarodd Llywelyn â Dafydd Llwyd o Fathafarn ar o leiaf dair achlysur: pan fu’n ymrysona ag ef a Gwerful Mechain; pan fu’n ymrysona eto ag ef ynghylch cymhortha defaid (lle cyfeirir at y bardd-offeiriad Syr Rhys); a phan anfonwyd Llywelyn gan Ddafydd ar siwrnai seithug i Ynys Enlli.
Roedd Llywelyn yn un o griw niferus o feirdd a oedd yn arddel cyswllt â chartref Dafydd Llwyd ym Mathafarn, ac awgrymir mai drwy ei ymwneud yno â Dafydd y daeth i gyswllt â Guto ac ag Owain ap Llywelyn ab y Moel (canodd Llywelyn gywydd i ofyn sbectol ar ei ran ac i ofyn am un iddo ef ei hun). Ond gan mai tenau yw cyswllt Guto ac Owain â Mathafarn, tybed ai haws derbyn mai at aelwydydd noddwyr mewn rhannau eraill o’r wlad y daeth i gyswllt â hwy? Mae’n bosibl mai ym Môn y cyfarfu Guto gyntaf, ac yno y canodd y ddau eu cerddi dychan i’w gilydd. Ym Môn neu Arfon hefyd y daeth Llywelyn i wrthdrawiad â Rhisiart Cyffin, deon Bangor, gŵr y canodd iddo dri chywydd dychan ynghylch dau ddigwyddiad. Anghytundeb ynghylch cymhortha defaid ym Môn oedd y naill ac ymgiprys am ferch o Fôn o’r enw Alswn oedd y llall. Ar achlysur arall bu trigolion Gwynedd yn hael wrtho pan deithiodd y wlad yn hel ŵyn i’w gwerthu er mwyn talu dirwy ym Meirionnydd. Priodol cloi’r nodyn hwn â sylwadau Daniel amdano (GLlGt 11, 14):Wrth edrych ar yrfa Llywelyn ap Gutun, y mae’n drawiadol mor wahanol ydoedd i eiddo beirdd hysbys eraill y cyfnod yn gyffredinol. Y mae clwm o resymau yn cyfrif am hyn. Yn un peth, yr oedd yn arfer sawl dull gwahanol er mwyn ennill ei fywoliaeth, sef canu’r delyn, prydyddu a chymhortha, a hynny er gwaethaf y ffaith mai’r cyntaf oedd ei wir broffes. Yn ail … yr oedd â’i fryd i raddau mwy na’r cyffredin ar fywyd goludog a moethus. Yn olaf, yr oedd yn ŵr egnïol, eofn a checrus. Dyma gymeriad anghonfensiynol, lliwgar ac unigolyddol … Efallai nad cystal ei grefft â’i ddychymyg, a cheir llawer o linellau anodd eu dehongli ganddo, ond, megis amryw o feirdd eraill a ganai ar eu bwyd eu hunain, ychwanegodd liw a diddordeb at gerdd dafod swyddogol ei ddydd ac nid yn fuan yr anghofir y bersonoliaeth ymwthgar a chyffrous.
Llyfryddiaeth
Griffith, R. (1913), Llyfr Cerdd Dannau: Ymchwiliad i Hanes Hen Gerddoriaeth a’r Dulliau Hynaf o Ganu (Caernarfon)