Y llawysgrifau
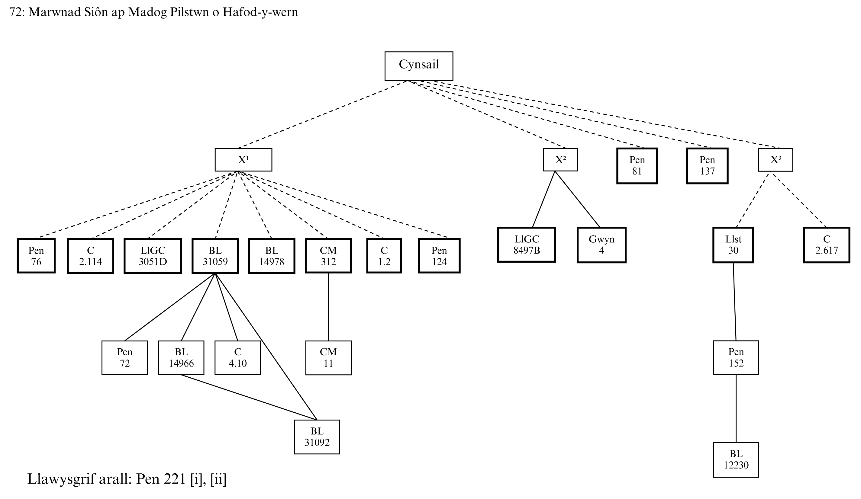
Ceir y cywydd hwn mewn 23 llawysgrif, yn gyflawn gan amlaf, yn dyddio o ganol yr unfed ganrif ar bymtheg hyd y bedwaredd ganrif ar bymtheg. Mae gan y testunau i gyd gyswllt â gogledd a chanolbarth Cymru ac nid oes yr un o darddiad deheuol.
Nid yw’r amrywiadau geiriol rhwng y copïau yn fawr nac yn niferus, a’r un drefn linellau sylfaenol a geir ynddynt heb ddim bylchau. (Ond cwpled yn unig a geir yn Pen 221 [i], Pen 221 [ii].) Gellir olrhain y testunau i gyd i un gynsail ysgrifenedig.
Gellir rhannu’r testunau – ac eithrio Pen 221 [i] a [ii] – yn dri phrif fath, X1, X2, X3, ac arwyddocaol iawn yw llinellau 16, 17, 23, 42 yn y dosbarthiad. Testunau X1 sydd fwyaf niferus ond nid yw eu darlleniadau mor agos at gynsail y gerdd ag eiddo X2, X3, ac am y rheswm hwnnw rhaid tybio bod cynsail gyffredin rhyngddynt a honno. Copïau yw testunau X2, sef LlGC 8497B a Gwyn 4 o ‘Gynsail Dyffryn Conwy’. Mae Pen 81 a Pen 137 yn tarddu’n annibynnol o gynsail y gerdd a ffurfia X3 grŵp arall.
Ceir y testunau pwysicaf yn llawysgrifau ail hanner yr unfed ganrif ar bymtheg a’r ganrif ddilynol a seiliwyd y testun golygyddol ar LlGC 3051D, LlGC 8497B, Gwyn 4 a Pen 81.
Trawsysgrifiadau: LlGC 3051D, LlGC 8497B, Gwyn 4, Pen 81.
3 wylo Gthg. GGl wylaw, darlleniad a geir yn BL 14978, X1. Crea odl â glaw ond heb roi cynghanedd sain na seingroes.
3 glaw Diddorol yw sylwi ar yr amrywiad galwyn a geir yn C 2.114 ag wylo mwy no galwyn mawr a Pen 137 wylo mwy no galwyn mawr, er mai yn y llawysgrifau hyn yn unig y digwydd. Cf. y cywydd i Fair Fadlen a briodolir i Gutyn Gyriog, gw. Jones 1927–9: 328 (llinellau 11–12), Wylo ar ei draed alwyn / A wnâi’r Fair wen er ei fwyn.
6 hoedl i Siôn Ceir sawl darlleniad gwahanol yma, a’r llinell un ai’n chwesill neu’n seithsill. Ymysg testunau X1, ceir hoedl sion yn Pen 76, CM 312, C 1.2 a Pen 124, hoedel sion yn C 2.114 a BL 14978, hoydl i Sion yn LlGC 3051D, ac i hoedyl ssion yn BL 31059. Ymysg y testunau eraill ceir hoedl Sion yn nhestunau X2, hoydle i sion yn Pen 81 (wyth sill a geir yma oni chywesgir hoydle i; efallai hefyd mai gwall yw hoydle am hoydel), hoed[ ]l Sion yn Pen 137 ac i hoedl Sion yn nhestunau X3. O’r rhain, gwell, wrth reswm, fyddai ddarlleniad a rydd saith sillaf, ac odid na ellir diystyru y rhai sy’n trin hoedl fel deusill: gellir amau a fyddai Guto wedi ei drin felly ac yn sicr ni wna yn yr enghreifftiau eraill o’r gair yn ei waith. Y ddau ddewis a erys, felly, yw hoydl i Sion LlGC 3051D, cf. hoydle i sion Pen 81, ac i hoedl Sion BL 31059 (i hoedyl ssion) a thestunau X3. Mae’r ddau ddarlleniad yn ddichonadwy a’r dystiolaeth lawysgrifol o’u plaid yn fwy neu lai cyfartal, ond byddai hoedl i yn fwy cydnaws â chystrawen y math o ymadrodd lle dymuna’r beirdd hir oes (neu dair oes hydd neu’r cyffelyb) i noddwr, sef yr hyn a wneir yma, a’r darlleniad hwn, gan hynny, a ddewisir; cf. GGl.
10 namn Yn LlGC 8497B yn unig y ceir y ffurf unsill hon ar namyn (arni, gw. GPC 2551), ond fe’i derbynnir yma er mwyn hyd y llinell.
16 Bu’r breuddwyd fal bwrw Breiddin Darlleniad Pen 81 (cf. Pen 152). Yn LlGC 8497B, Gwyn 4 a Pen 137 fu’r … a geir ond gwell yw bu’r o ran cynghanedd a chymeriad. Pur wahanol yw darlleniadau cyfatebol testunau X1, sef yw / yw’r / mal breuddwyd oer / moel heb wreiddin. Ni rydd y rhain gystal synnwyr ac ystumir sillaf olaf gwreiddyn i odli â gwin; cf. GGl Mal breuddwyd moel heb wreiddyn (LlGC 3051D).
17 Otwel Eidol a geir yn llawysgrifau X1. Byddai’r darlleniad hwnnw hefyd yn dderbyniol (ar Eidol, gw. WCD 227; Eidol, iarll Caerloyw, fyddai’n taro orau). Yn wyneb rhagoriaeth gyffredinol testunau X2 ar destunau X1, diogelach yw dilyn darlleniadau’r ffrwd honno.
23 oedd Gthg. GGl fu, darlleniad a geir yn nhestunau X1, ac eithrio BL 31059 a’i gopïau a Pen 124, ond nid yn nhestunau X2, &c. (ac eithrio Gwyn 4 ond fe’i dilewyd yno a dodi oedd yn ei le). Mwy boddhaol o ran ystyr yw oedd yma na fu a’r tebyg yw mai dyna oedd y darlleniad gwreiddiol. Ategir hyn gan ragoriaeth gyffredinol testunau X2, &c., ar destunau X1.
38 allawr a llawr a geir yn LlGC 8497B, Pen 81, A llaw’r yn Gwyn 4, ac allawr yn Pen 152. Y darlleniad allawr / allor, megis a geir yn rhai o’r llawysgrifau eraill hefyd, sy’n gweddu orau i’r cyd-destun.
39 a Gellir ystyried hefyd ddarlleniad Llst 30, C 2.617 er. Rhoddai hynny gynghanedd lawnach ond dichon hefyd mai awydd rhyw gopïwr i gael gwared o’r r wreiddgoll a’i parodd.
42 cyflehau LlGC 8497B cyflëu, Gwyn 4 Kyfleû, Pen 81 kyflehav, Llst 30, &c., kyfylev. O’r rhain kyflehav sy’n gweddu orau i’r gynghanedd. Ar bwys cyfylev yn Pen 152 nodwyd yr amrywiad cyfalhau, cf. GGl cyfylhau. Ystyr cyfalhau yw ‘gwneud yn debyg, cymathu; gwastatáu, cyfartalu’, GPC 676, ac ymddengys fod Ifor Williams o’r farn fod y darlleniad hwn yn rhagori ar y darlleniadau eraill. I ategu hynny, gellid dadlau hefyd fod Robert Vaughan wedi codi’r darlleniad o ryw gynsail goll a gynhwysai rai darlleniadau gwell na’r arfer (er na ellid ystyried amrywiad arall a gododd, sef dynn yna ar gyfer dywnna – hynny yw dywynna – yn llinell 59 yn enghraifft o hynny). Ond er bod cyfalhau yn fwy penodol ei ystyr, nid oes mo’i angen i egluro mwy ar synnwyr y cwpled a diogelach yw dilyn darlleniadau’r testunau eraill (sydd hefyd yn cynnwys y testunau cynharaf). O wrthod yr enghraifft hon o’r gair, sylwer hefyd mai yn D y ceir yr enghraifft gynharaf (1632), gw. GPC 676 – er y gellid bod wedi ei ffurfio yn gynharach (o’r ansoddair cyhafal). Gwahanol iawn yw darlleniadau cyfatebol testunau X1 yn y llinell hon, sef a vako ir afanck hen (Pen 76), a fakko hi afank hen (C 2.114, LlGC 3051D, C 1.2), faingk i hav Ifaingk a hên (BL 31059), a vacko hi ifank a hen (BL 14978, CM 312, Pen 124). Fel y gwelir, ni rydd y darlleniadau hyn fawr o synnwyr, yn bennaf am nad ddywedir beth y gwna’r ddaearen yn y llinell flaenorol. Ymddengys hefyd fod arnynt ddylanwad y syniad oesol am y ddaear yn derbyn yn ôl i’w hunan y rheini y mae hi wedi eu codi; e.e., GLlH 43 Tywarchen Ercal ar erdywal wyr / O etiued Moryal, / A gwedy rys mac rys mal.
51 teg Dyma ddarlleniad Pen 81 (a rhai llawysgrifau eraill); gthg. deg LlGC 8497B, Gwyn 4, Llst 30, ond teg a ofynnir gan y gynghanedd. Enw cyffredin yw Duw gan amlaf heb dreiglad yn dilyn, gw. TC 119.
61 Etewyn, marworyn mawr Gthg. atalnodiad GGl Etewyn marworyn mawr. Ceir synnwyr mwy boddhaol o ddeall marworyn mawr yn gyfuniad mewn cyfosodiad ag Etewyn (a gw. 61n. (esboniadol)).
62 olau Mewn tair llawysgrif yn unig y ceir y darlleniad hwn, sef yn LlGC 3051D, CM 312, ac yn BL 14966 fel amrywiad ar olew, a’r rheini’n tarddu o destunau X1 nad ydynt, fel rheol, yn cynnwys y darlleniadau gorau; cf. hefyd ddarlleniad GGl. Ceir olew yn y llawysgrifau eraill. O ddarllen olew, ymddengys mai ystyr ffigurol sydd iddo yma, ac ymysg yr ystyron a restrir yn GPC 2641 nodir yn betrus ‘ennaint, eli’. Gellid dadlau, felly, mai’r syniad yma yw bod genedigaeth mab Siôn ap Madog yn falm neu’n gysur i bobl Maelor. Ar y llaw arall, mae’r syniad o oleuni yn gryf yn 61–8 wrth sôn am fab Siôn ap Madog (Etewyn, marworyn, Enynnu, [g]wreichionen) a byddai olau yn taro’n well; cf. hefyd gywydd Hywel Dafi i fab Siôn ap Madog, Siôn Pilstwn Hen, Peniarth 67, XIX.49–50, Tric yn bendefic min dawr / tra vo olav trwy vaelawr. Os felly, yn wyneb y ffaith mai olew a geir yn yr holl destunau heblaw rhai X1, ymddengys mai dyna hefyd oedd darlleniad cynsail y gerdd a bod y gynsail honno yn amherffaith. Cofier mai hawdd fuasai ysgrifennu olew ar gam am olau, neu’r gwrthwyneb, ac efallai mai dyna sut y cafwyd olau yn y llawysgrifau lle digwydd.
63 onnen Ceir o nen yn LlGC 8497B, Gwyn 4, Pen 81, Llst 30, Pen 152 ac yn y rhan fwyaf o’r llawysgrifau, ond amlwg ei fod wedi ei gamrannu ynddynt, a cheir on(n)en yn rhai.
Llyfryddiaeth
Jones, D.G. (1927–9), ‘Buchedd Mair Fadlen a’r Legenda Aurea’, B iv: 325–39
Marwnad yw’r cywydd hwn i Siôn ap Madog ap Robert Pilstwn o Hafod-y-wern, Bers, ym Maelor Gymraeg. Dymunir llwyddiant hefyd i’w fab, Siôn, a oedd yn ifanc iawn ar y pryd, fel aer yr ystad. Canodd Guto i un arall o’r Pilstyniaid hefyd, sef Rhosier ap Siôn Pilstwn, cefnder Siôn ap Madog (gw. cerdd 74).
Roedd y Pilstyniaid, megis y Conwyaid a’r Hanmeriaid, yn noddwyr o bwys yng ngogledd-ddwyrain Cymru: ar hanes sefydlu’r teulu yng Nghymru a chanu’r beirdd iddynt, gw. Siôn ap Madog Pilstwn.
Mae tair prif ran i’r gerdd. Yn y gyntaf (llinellau 1–16) disgrifir yr wylofain mawr ar ôl Siôn ac edliw i Dduw am fwrw’r fath gadernid i’r llawr. Yn yr ail ran (17–52), canmolir rhinweddau Siôn, yn enwedig ei gadernid, ei waith yn sicrhau cyfiawnder, ei ran allweddol yn amddiffyn Maelor a dymunoldeb ei gymeriad. Gresynir eto at waith Duw, a gyffelybir i ddial, yn ei ddwyn ymaith, ac at ei farwolaeth annhymig. Yn y rhan olaf (53–68), hoelir gobeithion am y dyfodol ar ei fab ifanc Siôn, a dymunir nef i Siôn ap Madog a’i wraig Alswn.
Dyddiad
Ganwyd Siôn ap Madog yn ôl achau P.C. Bartrum (WG1) tua 1400, ac ymddengys fod Guto yn dweud iddo farw hanner ffordd trwy’i oes, sef tua 40 oed, efallai (gw. 45–8n). Os felly, bu farw tua 1440 a chanwyd ei farwnad yr un adeg. Ond mae rhai ffeithiau ynglŷn â mab Siôn yn tueddu i awgrymu iddo gael ei eni yn ail hanner yn hytrach nag yn hanner cyntaf y bymthegfed ganrif, gan symud adeg marwolaeth ei dad yn ddiweddarach na 1440. Sylwer yn neilltuol ar y ffaith iddo frwydro ym mrwydr Bosworth yn 1485 ac ar yr ymgyrch yn Ffrainc yn 1513 (DWB 817). A chymryd ei fod tua ugain oed yn 1485, buasai’n dal yn ddigon abl i frwydro yn 1513. Gan hynny, mae’n fwy tebygol i’r mab gael ei eni c.1460–5 (pace c.1430 Bartrum) ac mai c.1465 y canodd Guto y gerdd. Os felly, gwell hefyd, efallai, fyddai symud dyddiad geni Siôn ap Madog ymlaen ryw bum mlynedd ar hugain i 1425 i gyfateb i ddisgrifiad Guto o’i oed yn marw.
Golygiad blaenorol
GGl cerdd XXIII.
Mesur a chynghanedd
Cywydd, 68 llinell.
Cynghanedd: croes 46% (31 llinell), traws 37% (25 llinell), sain 13% (9 llinell), llusg 4% (3 llinell).
2 wylais waed Cyfeiriad at thema Mair yn wylo dagrau pan oedd Iesu yn marw ar y groes; gw. Breeze 2008: 97–110, 104 (lle cyfeirir at yr enghraifft hon); gw. hefyd 5n.
4 Maelawr Maelor Gymraeg.
5 Mae aur ar grys Mair a’r Grog Yn ôl Bowen 1957: 104, ‘Buwyd yn eiriol am ei [hynny yw, Siôn Pilstwn] fywyd trwy adael rhoddion wrth ddelw Fair a’r grog.’ Ac meddai Breeze 2008: 104, ‘It seems … that Guto refers to an actual image of the Virgin and the Cross at Bersham. This Bersham Virgin may well have been shown weeping tears of blood’ (a cf. 2n). Mae’r gair [c]rys yn peri meddwl am y colobium, sef gwisg litwrgïol a geid yn addurno delwau o Grist, gw. 69.58n hugan.
9–12 Yma mae Guto yn edliw i Dduw am ddwyn ymaith Siôn Pilstwn, thema gyffredin gan y beirdd ar achlysur marw eu noddwyr, megis yn, e.e., GLlF 18.46–7n (Daniel ap Llosgwrn Mew); cf. 39–40.
11 wyneb aberth Ymddengys mai’r ergyd yw bod y gŵr ni fynno gwerth yn y llinell nesaf wedi ei anrhydeddu ag offrwm cyn penderfynu ei wrthod.
12 gŵr Gellid darllen Gŵr a’i ddeall i olygu Crist (gw. GPC 1694 1 (c); os felly, cyfeiriad at ei aberth ar Fryn Calfaria fyddai yn y llinell flaenorol), ond mwy tebygol, efallai, yw bod blas dihareb ar 11–12 fel nad unrhyw ŵr neilltuol a olygir.
14 Berwyn Mynyddoedd y Berwyn sy’n ymestyn o Aran Fawddwy yn y Gorllewin hyd gyrion Llangollen yn y Dwyrain.
16 breuddwyd Mae’r cyd-destun yn awgrymu mai breuddwyd annymunol, neu hunllef, a olygir. Ni restrir yr ystyr hon yn GPC 322.
16 Breiddin Sef bryniau Breiddin ar y ffin rhwng y Trallwng a Lloegr. Er nad ydynt yn uchel iawn, maent yn drawiadol i’r llygad o gryn bellter, gan eu bod yn codi’n amlwg o’r gwastatir o’u cwmpas. Gw. hefyd GDB 25.12n; GGMD iii, 1.2n.
17 brawd Otwel Hynny yw, un tebyg i, un o’r un anian ag Otwel, sef un o arwyr chwedlau Siarlymaen, gw. GGLl 12.48n; GGMD iii, 2.35n. Fel y dywedir yn GGLl 264, ‘Yn sicr byddai Otiel yn wrthrych teilwng i gymharu Syr Hywel y Fwyall ag ef, gan fod i Otiel ragoriaeth mewn milwriaeth, llinach, doethineb, a phryd a gwedd’, a diau y byddai unrhyw uchelwr yn falch o gael ei gymharu ag ef. Ar wahanol ffurfiau’r enw, gw. GGMD iii, 2.35n.
17 Bwrd Un o filwyr y Ford Gron, gw. Jones 1992: 309.
18 Ercwlff Yr arwr Groegaidd Heracles / Hercules. Fe’i rhestrir yn y Trioedd fel un o dri dyn a gafodd gadernid Adda, gw. G 483; TYP3 129–33.
19 Alecs-ander Alecsander Fawr, brenin Macedonia 356–23 C.C. a chadfridog mwyaf, ond odid, yr hen fyd. Ar arfer y beirdd o gyffelybu eu noddwyr iddo, gw. Haycock 1987: 7, 22–4. Sylwer bod Guto wedi trin yr enw fel dau air er mwyn y gynghanedd lusg (Alecs … Wrecsam).
19 Wrecsam Nid oedd nepell o Hafod-y-wern ym Mers lle trigai Siôn ap Madog a’i deulu. Cf. disgrifiad Hywel Dafi o fab Siôn ap Madog, Siôn Pilstwn Hen, Peniarth 76, XIX.36, gwregys am ais gwregsam wyt.
20 Yn iacháu rhwng iawn a cham Tebyg mai at weithgarwch cyfreithiol y cyfeirir.
21 Troelus Un o hanner cant o feibion Priaf, brenin Troea. Bu’n destun sawl cerdd a chwedl yn yr Oesoedd Canol ac yn arwr rhamant serch yng ngwaith Bocaccio a Chaucer; gw. Davies 1976.
21 Ector Sef Ector Gadarn neu Hector o Droea, un arall o feibion Priaf (gw. y nodyn blaenorol) a’r rhagoraf o blith marchogion Troea. Roedd yn enwog am ei gryfder ac yn y Trioedd dywedir ei fod yn un o’r ‘Tri Dyn a gafas Gadernid Addaf’, TYP3 129; gw. G 435; TYP3 337–8; OCD3 673.
22 Trefor Roedd Alswn (Fechan), gwraig Siôn ap Madog, yn disgyn o lwyth Tudur Trefor (sir Ddinbych / sir Fflint / Maelor), gw. WG1 ‘Tudur Trefor’ 39.
22 dwy Faelor Sef Maelor Gymraeg a Maelor Saesneg.
23–5 Yr ergyd yw bod holl obaith y beirdd wedi ei hoelio ar Siôn ap Madog.
24 beirdd … ofer ddynion Cf. 8.3–4 (i abad Ystrad Fflur) Cair ei fwrdd, câr oferddyn, / Cryf urddol, carw i feirddion; 65.3–4 (am Lywelyn ap Gutun) Myfyrio mae oferwr / Marwnad ym, fy marw ’n y dŵr; 107.19–20 Awn is y Clawdd, ynys clêr / A Rhufain y rhai ofer. Yn ôl GGl 360, ystyr y rhai ofer yw ‘oferwyr, clerwyr’, a chymherir oferwr. Gwahaniaethid rhwng y beirdd mwy sylweddol a’r rhai ysgafnach; cofier hefyd eiriau adnabyddus Gruffudd Llwyd, GGLl 14.18, Nid un o’r glêr ofer wyf.
26 Hynny yw, a Siôn ap Madog wedi marw.
27 afon Sef afon Dyfrdwy.
28 trais ym Môn Mae’r llinellau hyn yn dwyn ar gof farwnad Iolo Goch i Dudur Fychan o Drecastell ym Môn: GIG IV.39–42, Beth o daw heibiaw hebom / I’r Traeth Coch lynges droch drom, / Pwy a ludd gwerin, pŵl ym, / Llychlyn a’u bwyaill awchlym? Meddir, ibid. 201, ‘Fe ymddengys fod Iolo’n gyfarwydd â darogan y deuai Llychlynwyr i’r Traeth Coch’ (Pentraeth). Hawdd y gallasai traddodiad o’r fath fynd yn fath o ddihareb neu ystrydeb, ond gall fod rhesymau ychwanegol am grybwyll Môn. Penodwyd sylfaenydd llinach Pilstyniaid Cymru, Sir Roger de Puleston, yn siryf yr ynys yn 1293/4, ac er i’w amhoblogrwydd arwain at ei grogi gan y Cymry yn 1294, naturiol fyddai ei goffáu gan ei ddisgynyddion fel rhywun o bwys (gw. ByCy Ar-lein s.n. Puleston (Teulu)). Roedd cysylltiadau eraill hefyd rhwng y Pilstwniaid a Môn, oherwydd roedd hen nain Alswn o’r un enw yn ferch i Gynwrig ap Maredudd Ddu ac Angharad ferch Madog a oedd ill dau yn disgyn o lwythau Llywarch ap Brân a Hwfa ym Môn, gw. WG2 ‘Tudur Trefor’ 39 (A) a WG1 ‘Tudur Trefor’ 47, ‘Llywarch ap Brân’ 3, ‘Hwfa’ 5. Ymhellach, roedd gan nain Siôn ap Madog, Lowri (gw. hefyd 49n câr Owain), fodryb o’r enw Margred a briododd â Thudur ap Goronwy o Fôn o gyff enwog Ednyfed Fychan: gw. WG1 ‘Puleston’, ‘Bleddyn ap Cynfyn’ 5, ‘Rhys ap Tudur’ 7, ‘Marchudd’ 13; dyma’r Tudur ap Goronwy a fu farw yn 1367, gw. ByCy 167 s.n. Ednyfed Fychan. Mae Hywel Dafi, yntau, yn pwysleisio cysylltiadau Siôn fab Siôn ap Madog â Môn, gw. Peniarth 67 XIX.13, 15, 21. Cf. hefyd 63n.
32 tai Cyfeirir at gartref neu breswylfod uchelwr yn aml yn y ffurf luosog tai am fod sawl rhan i’r cyfanwaith. Ceir enghraifft enwog yng nghywydd Iolo Goch i lys Owain Glyndŵr, GIG X.37–8, Tai nawplad fold deunawplas, / Tai pren glân mewn top bryn glas.
33–8 Sonia Guto yn drosiadol am y llan yn cael ei hau fel cae eithr â dagrau galarwyr, a’i holl ddagrau yntau yn ei haredig.
38 grwn GPC 1538, ‘cefn neu drum o dir mewn cae, darn o dir (neu nifer o gwysi) mewn cae wedi ei aredig (a ffinnir ar y naill ochr a’r llall â rhych) a chefn yn ei ganol sy’n ymestyn o dalar i dalar, a’r cwysi’n gogwyddo tua’r cefn o’r naill rych a’r llall.’ Cyffelyba Guto ei wylofain ger yr allor i aredig ger y grwn.
39–40 Cf. 9–12n.
43 Unllwybr â gwaith y winllan Yn ôl Bowen 1957: 104, ‘Hwyrach mai at sathru’r gwinwryf y cyfeirir, gan gadarnhau’r syniad o lefelu yn ll. 42.’ Ar y llaw arall, gall mai adlais sydd yma, yn hytrach, o ddameg y winllan a geir yn Mathew 20.1–16. Os felly, pwynt y gymhariaeth yw bod angau yn gwastatáu’r hen a’r ifanc yn ddiwahaniaeth yn yr un modd ag y mae perchennog y winllan yn talu’r un cyflog i weithwyr cynnar a hwyr fel ei gilydd heb wahaniaethu rhwng hyd gwasanaeth y naill na’r llall. Bernir mai’r ail ddehongliad sydd fwyaf tebygol yma.
45–8 Sonnir yma am ddau grŵp oedran o ddynion sy’n marw cyn eu hamser, rhai ifainc (45–6) a rhai sydd wedi byw hanner eu hoes (47–8). Gan y daw’n eglur yn nes ymlaen yn y gerdd fod Siôn ap Madog wedi cenhedlu mab, diau mai i’r ail grŵp y perthynai, a bu farw, o bosibl, tua deugain oed.
48 oedd Sylwer nad yw’n debygol mai’r cyplad yn pwysleisio safle hanner dydd ydyw yma (gw. TC 272) gan na ddisgwylid gweld y gystrawen hynafol hon ym marddoniaeth y cyfnod. Dylid ei weld, yn hytrach, fel effaith newid trefn Oedd eu heinioes [fel] hanner dydd fel bod hanner dydd yn gwasanaethu’r gynghanedd.
49 ieuanc I’w gydio wrth I’w daro ’mysg derw a main yn y llinell nesaf. Yr hyn a olygir yw nid bod Siôn ap Madog yn ifanc fel y cyfryw yn gymaint â’i fod wedi marw cyn ei amser, ni waeth faint yn union oedd ei oed. Enghraifft o dopos y farwolaeth gynamserol sydd yma; cf. 82.19n.
49 câr Owain Roedd nain Siôn ap Madog, Lowri (gw. 28n), yn chwaer i Owain Glyndŵr a chymerodd ei gŵr, Robert Pilstwn, ran yn ei wrthryfel, gw. WG1 ‘Puleston’, ‘Bleddyn ap Cynfyn’ 5; BCy 768.
51–2 Topos arall, sef gresynu na fuasai rhyw adyn (dyn anael) wedi marw yn lle’r ymadawedig.
53 Rhiwabon Ymddengys mai oddi yno yr hanai Siôn Pilstwn yn wreiddiol. Cyfeiria Hywel Dafi, yntau, at Siôn ap Madog fel wyr robart o riw a bon, Peniarth 67, XIX.11.
57 elain Cyfeirir at Siôn Pilstwn Hen, mab Siôn ap Madog Pilstwn, gw. WG2 ‘Puleston’ (A1). Ymddengys oddi wrth y ffordd y sonia Guto amdano yn 57–64 ei fod yn ifanc iawn. Ceir yr un gair a’r un llinell yn union gan Hywel Dafi yn ei gywydd iddo, gw. Peniarth 67, XIX.5 y mae elain y maelor.
58 carw moel Sef carw benyw. Ar moel ‘heb gyrn’, gw. GPC 2474 (b). Cyfeirir at Alswn.
60 y ddau Hywel dda Roedd tad Alswn, Hywel ab Ieuan, yn disgyn o Dudur Trefor, a briododd ag Angharad ferch Hywel Dda. At hynny, gall mai’r ail Hywel yw Hywel ap Moriddig, hynafiad i Siôn ar ochr ei fam. Gw. Siôn ap Madog Pilstwn.
61 marworyn mawr Sylwer ar y gwrtheiriad (oxymoron), gyda’r terfyniad bachigol -yn yn dynodi bychander corff mab Siôn ap Madog a’r ansoddair mawr ei bwysigrwydd yn y dyfodol, cf. 58 a fydd gŵr mawr. Ar ddefnydd ffigurol marwor, cf. GGl CXXII.27–8 Meredudd marwor ydyw, / Mewn trin mwya’ antur yw.
62 a fu Sef trwy ei eni.
63 onnen Môn Â’r cyfeiriad at Fôn, cf. 28n.
66 Mae’r llinell yn rhy hir o sillaf oni chywesgir Erchi i.
67 nef ac Alswn Gan mai hwn a 58 carw moel yw’r unig gyfeiriadau at Alswn yn y farwnad, ymddengys yn annhebygol ei bod hithau wedi marw. Ymddengys, yn hytrach, fod Guto yn meddwl am farwolaeth Alswn yn y dyfodol.
68 gwreichionen Sef yr etifedd, fel y dywedir yn Bowen 1957: 105. Cf. cywydd Lewys Glyn Cothi i Rosier ap Siôn Pilstwn o Emral, GLGC 213.25–6, Un wreichionen ei hunan / ydiw o’i dir fal dau dân.
Llyfryddiaeth
Bowen, D.J. (1957) (gol.), Barddoniaeth yr Uchelwyr (Caerdydd)
Breeze, A. (2008), The Mary of the Celts (Leominster)
Charles, R.A. (1972–3), ‘Noddwyr y Beirdd yn Sir y Fflint’, LlCy 12: 3–44
Davies, W.B. (1976) (gol.), Troelus a Chresyd o Lawysgrif Peniarth 106 (Caerdydd)
Jones, T. (1992) (gol.), Ystoryaeu Seint Greal: Rhan 1, Y Keis (Caerdydd)
Haycock, M. (1987), ‘ “Some Talk of Alexander and Some of Hercules”: Three Early Medieval Poems from the Book of Taliesin’, CMCS 13 (Summer): 7–38
This cywydd is an elegy for Siôn ap Madog ap Robert Puleston of Hafod-y-wern, Bersham, in Maelor Gymraeg. The success of his son, Siôn, who was only young ar the time, is wished as heir of the estate. Guto sang to another one of the Pulestons too, namely Rhosier ap Siôn Puleston, cousin of Siôn ap Madog (see poem 74).
The Pulestons, like the Conways and Hanmers, were important patrons in north-east Wales: further on the establishment of the family in Wales and their patronage of Welsh poets, see Siôn ap Madog Puleston.
The poem falls into three main sections. In the first (lines 1–16) the great lamentation following Siôn’s death is described and God is rebuked for casting down such might. In the second part (17–52), Siôn’s virtues are praised, more specifically his strength, his efforts in ensuring justice, his importance in defending Maelor and his agreeable personality. Again God’s action in taking him away, which is compared to vengeance, is deplored as is the untimeliness of his death. In the last section (53–68), hopes for the future are fixed on Siôn’s young son, also named Siôn, and Guto hopes that both Siôn ap Madog and his wife Alswn are allowed into heaven.
Date
According to P.C. Bartrum’s lineages (WG 1) Siôn ap Madog was born around 1400, and Guto seems to say that he died halfway through his life, perhaps at around 40 years of age (see 45–8n). If so, he died around 1440 and his elegy was sung at the same time. Some facts regarding Siôn’s son, however, tend to suggest that the son was born in the second rather than in the first half of the fifteenth century, thus moving his father’s time of death and the presenting of the poem forward. Note in particular the fact that he fought in the battle of Bosworth in 1485 and on the French campaign in 1513 (DWB 817). On the assumption that he was about 20 years of age in 1485, he would still have been fit enought to fight in 1513. It is therefore possible that the son was born c.1460–5 (pace Bartrum’s c. 1430) and that Guto sang the poem c.1465. If so, it might also be preferable to move Siôn ap Madog’s date of birth forward some 25 years to 1425 to tally with Guto’s account of his age when he died.
The manuscripts
The poem has been preserved in 23 manuscripts, complete for the most part, written over a period extending from the mid-sixteenth to the nineteenth century. They all have links with north and mid Wales with none of south Walian origin. The verbal variations in the texts of the manuscripts are neither great nor numerous and follow the same basic line sequence with no gaps (excepting Pen 221(i), Pen 221(ii) which contain only the opening couplet). They can all be traced back to a single written exemplar. They may be divided into three groups and of these the best readings are found in the second group, represented by LlGC 8497B (Thomas Wiliems) and Gwyn 4 (William Salesbury), and the third – Llst 30 and C 2.617. Pen 81 and Pen 137 do not fit exactly into any of these groups and it is impossible to determine the position of Pen 221(i), Pen 221(ii) in the scheme with any precision for want of text and significant readings. The edited text is based on LlGC 3051D, LlGC 8497B, Gwyn 4, Pen 81.
Previous edition
GGl poem XXIII.
Metre and cynghanedd
Cywydd, 68 lines.
Cynghanedd: croes 46% (31 lines), traws 37% (25 lines), sain 13% (9 lines), llusg 4% (3 lines).
2 wylais waed An allusion to the theme of Mary weeping tears when Jesus was dying on the cross; see Breeze 2008: 97–110, 104 (where this instance is cited); see also 5n.
4 Maelawr Maelor Gymraeg.
5 Mae aur ar grys Mair a’r Grog According to Bowen 1957: 104, intercession was made for Siôn Puleston’s life by leaving gifts by the image of Mary and the rood. And according to Breeze 2008: 104, ‘It seems … that Guto refers to an actual image of the Virgin and the Cross at Bersham. This Bersham Virgin may well have been shown weeping tears of blood’, and cf. 2n. The word crys recalls the colobium, a liturgical vestment to be found adorning images of Christ, see 69.58n hugan.
9–12 In these lines Guto rebukes God for taking away Siôn Puleston, a common practise of the poets on a patron’s death, as in, e.g., GLlF 18.46–7n (Daniel ap Llosgwrn Mew); cf. 39–40.
11 wyneb aberth The point apparently is that the gŵr ni fynno gwerth in the next line has been honoured with an offering before deciding to refuse it.
12 gŵr It would be possible to read Gŵr and take it to mean Christ (see GPC 1694 1 (c); if so, the preceding line would contain a reference to his sacrifice on Calvary), but it is perhaps more likely that 11–12 are proverbial so that no particular man is meant.
14 Berwyn The Berwyn mountains, which stretch from Aran Fawddwy in the West to the edge of Llangollen in the East.
16 breuddwyd The context suggests an unpleasant dream, or a nightmare. This meaning is not listed in GPC 322.
16 Breiddin The Breidden hills on the border between Welshpool and England. Although not very high, they are striking to the eye from a considerable distance, as they rise conspicuously from the surrounding plain. See also GDB 25.12n; GGMD iii, 1.2n.
17 brawd Otwel I.e., someone similar to, someone of the same nature as Otiel, one of the protagonists of the Charlemagne cycle of tales, see GGLl 12.48n; GGMD iii, 2.35n. As stated in GGLl 264, Otiel would certainly be a worthy object for comparison with Sir Hywel y Fwyall as the former excelled in military prowess, lineage, wisdom and looks, and any aristocrat would be proud to be likened to him. On the different forms of the name, see GGMD iii, 2.35n.
17 Bwrd One of the soldiers of the Round Table, see Jones 1992: 309.
18 Ercwlff The Greek hero Heracles / Hercules. He is listed in the Triads as one of three men who received the strength of Adam, see G 483; TYP3 129–33.
19 Alecs-ander Alexander the Great, king of Macedonia 356–23 B.C. and probably the greatest general of the ancient world. On the practice of the poets of comparing their patrons to him, see Haycock 1987: 7, 22–4. Note that Guto has treated the name as two words to facilitate the cynghanedd lusg (Alecs … Wrecsam).
19 Wrecsam Wrexham was not far from Hafod-y-wern in Bersham where Siôn ap Madog and his family dwelt. Cf. Hywel Dafi’s description of Siôn’s son, Peniarth 76, XIX.36 gwregys am ais gwregsam wyt ‘you are a girdle around the heart of Wrexham.’
20 Yn iacháu rhwng iawn a cham Probably an allusion to legal activity.
21 Troelus One of the fifty sons of Priam, king of Troy. He was the subject of several poems and tales in the Middle Ages and the hero of a love romance in the work of Bocaccio and Chaucer; see Davies 1976.
21 Ector Ector Gadarn or Hector of Troy, another of Priam’s sons (see the preceding note) and the most distinguished of the knights of Troy. He was famous for his strength and in the Triads it is stated that he was one of the ‘Three Men who received the Might of Adam’, TYP3 129; see G 435; TYP3 337–8; OCD3 673.
22 Trefor Alswn (Fechan), wife of Siôn ap Madog, was descended from the tribe of Tudur Trefor (Denbighshire / Flintshire / Maelor), see WG1 ‘Tudur Trefor’ 39.
22 dwy Faelor Maelor Gymraeg and Maelor Saesneg.
23–5 The point made is that all the hope of the poets has been fixed on Siôn ap Madog.
24 beirdd … ofer ddynion Cf. 8.3–4 (to the abbot of Strata Florida) Cair ei fwrdd, câr oferddyn, / Cryf urddol, carw i feirddion ‘His table is ready, minstrel’s friend, / strong cleric, to poets a stag’; 65.3–4 (of Llywelyn ap Gutun) Myfyrio mae oferwr / Marwnad ym, fy marw ’n y dŵr ‘A frivolous poet composes / an elegy for me, my dying in the water’; 107.19–20 Awn is y Clawdd, ynys clêr / A Rhufain y rhai ofer ‘I would go below the Dyke, the land of the poets / and the Rome of the destitute.’ According to GGl 360, y rhai ofer means ‘oferwyr, clerwyr’, and a comparison is made with oferwr. Apparently a distinction is made between substantial and lightweight poets; the words of Gruffudd Llwyd should also be borne in mind, GGLl 14.18, Nid un o’r glêr ofer wyf ‘I am not one of the worthless minstrels.’
26 I.e., with Siôn ap Madog dead.
27 afon The river Dee.
28 trais ym Môn These lines bring to mind Iolo Goch’s elegy to Tudur Fychan of Trecastell in Anglesey where it is stated, GIG IV.39–42, Beth o daw heibiaw hebom / I’r Traeth Coch lynges droch drom, / Pwy a ludd gwerin, pŵl ym, / Llychlyn a’u bwyaill awchlym? ‘What if an evil grim fleet / comes by us to the Red Strand, / who will resist the Norsemen, we are sluggish, / with their keen-edged axes?’, IGP 4.39–42. It is suggested, ibid. 201, that Iolo was familiar with a prophecy that Norsemen would come to Traeth Coch (Pentraeth). Such a tradition could easily become a kind of proverb or commonplace, but there could be other reasons for mentioning Anglesey. The founder of the Pulestons in Wales, Sir Roger de Puleston, was appointed first sheriff of the island in 1293/4, and although his unpopularity lead to his being hanged by the Welsh in 1294, it would be natural for him to be remembered by his descendants as someone of importance (see DWB Online s.n. Puleston (Family)). There were other links too between the Pulestons and Anglesey, for Alswn’s great-grandmother of the same name was daughter of Cynwrig ap Maredudd Ddu and Angharad daughter of Madog who were both descended from the tribes of Llywarch ap Brân and Hwfa in Anglesey, see WG2 ‘Tudur Trefor’ 39 (A) and WG1 ‘Tudur Trefor’ 47, ‘Llywarch ap Brân’ 3, ‘Hwfa’ 5. Further, Siôn ap Madog’s grandmother, Lowri (see also 49n câr Owain) had an aunt called Margred who married Tudur ap Goronwy of Anglesey of the famous stock of Ednyfed Fychan: see WG1 ‘Puleston’, ‘Bleddyn ap Cynfyn’ 5, ‘Rhys ap Tudur’ 7, ‘Marchudd’ 13; this is the Tudur ap Goronwy who died in 1367, see DWB 180–1 s.n. Ednyfed Fychan. Hywel Dafi too stresses the links of Siôn ap Madog’s son, Siôn, with Anglesey, see Peniarth 67 XIX.13, 15, 21. Cf. also 63n.
32 tai The home or residence of an aristocrat is often expressed by the plural form tai as the whole building consisted of several parts. There is a famous example in Iolo Goch’s cywydd to the court of Owain Glyndŵr, GIG X.37–8, Tai nawplad fold deunawplas, / Tai pren glân mewn top bryn glas ‘nine-plated buildings on the scale of eighteen mansions, / fair wooden buildings on top of a green hill’, IGP 10.37–8.
33–8 Guto, metaphorically, describes the church being sown like a field but by the tears of mourners, with all his own tears, as it were, ploughing it.
38 grwn GPC 1538, ‘ridge in a field, butt or division of a ploughed field contained between two parallel furrows, selion’. Guto likens his wailing by the altar to ploughing by the selion.
39–40 Cf. 9–12n.
43 Unllwybr â gwaith y winllan According to Bowen 1957: 104, the allusion is perhaps to the action of the wine-press, thus corroborating the idea of levelling in 42. On the other hand, it may be a reference to the parable of the vineyard in Matthew 20.1–16. If so, the point of the comparison is that death levels the old and the young without differentiation in the same way as the owner of the vineyard pays the same wage to early and late labourers alike, without differentiating between the length of service of either. The second interpretation is the most likely here.
45–8 Two age groups of men who die before their time are mentioned here: those who are young (45–6) and those who have spent half of their life (47–8). As it emerges later on in the poem that Siôn ap Madog has fathered a son, he doubtless belonged to the latter group and might have been around 40 years of age when he died.
48 oedd Note that it is unlikely here to be the copula emphasising the position of hanner dydd (see TC 272) since such an archaic construction would be strange in the poetry of the period. It should be seen, rather, as the result of changing the order of Oedd eu heinioes [fel] hanner dydd so that hanner dydd serves the cynghanedd.
49 ieuanc To be taken with I’w daro ’mysg derw a main in the following line. The sense is not so much that Siôn ap Madog is young so much as that he has died before his time, regardless of what his exact age was: the topos of the patron’s untimely death; cf. also 82.19n.
49 câr Owain Siôn ap Madog’s grandmother, Lowri (see 28n) was a sister of Owain Glyndŵr, and her husband, Robert Puleston, took part in his uprising, see WG1 ‘Puleston’, ‘Bleddyn ap Cynfyn’ 5; DWB 816.
51–2 Another topos, expressing regret that some wretch (dyn anael) might not have died instead of the deceased.
53 Rhiwabon It appears that Siôn Puleston hailed from here originally. Hywel Dafi, too, refers to Siôn ap Madog as wyr robart o riw a bon (‘grandson of Robert from Ruabon’), Peniarth 67, XIX.11.
57 elain A reference to Siôn, the son and heir of Siôn ap Madog Puleston, see WG2 ‘Puleston’ (A1). It appears from the way in which Guto speaks of him in 57–64 that he is very young. Hywel Dafi uses the same word and line in his cywydd to him, see Peniarth 67, XIX.5 y mae elain y maelor.
58 carw moel A female deer. On moel in the sense ‘without horns’, see GPC 2474 (b). Alswn is meant.
60 y ddau Hywel dda Alswn’s father, Hywel ab Ieuan, was descended from Tudur Trefor, who had married Angharad daughter of Hywel Dda. Furthermore, the second Hywel may be Hywel ap Moriddig, an ancestor of Siôn’s on his mother’s side. See Siôn ap Madog Puleston.
61 marworyn mawr Note the oxymoron, with the dimunitive ending denoting the physical smallness of Siôn ap Madog’s son and the adjective mawr his future importance, cf. 58 a fydd gŵr mawr. On the figurative use of marwor, cf. 95.27–8 Meredudd marwor ydyw, / Mewn trin mwya’ antur yw ‘Meredudd is like hot embers, / he is at his most adventurous in battle’.
62 a fu I.e., by his birth.
63 onnen Môn On the reference to Anglesey, cf. 28n.
66 The line is a syllable too long unless Erchi i is elided.
67 nef ac Alswn Since this and 58 carw moel are the only references to Alswn in the elegy, it appears unlikely that she too has died. Guto seems to be thinking of her death at a future date.
68 gwreichionen I.e., the heir, as stated in Bowen 1957: 105. Cf. Lewys Glyn Cothi’s cywydd to Rosier ap Siôn Puleston of Emral, GLGC 213.25–6, Un wreichionen ei hunan / ydiw o’i dir fal dau dân ‘He is the same spark himself / in his land as of two fires’.
Bibliography
Bowen, D.J. (1957) (gol.), Barddoniaeth yr Uchelwyr (Caerdydd)
Breeze, A. (2008), The Mary of the Celts (Leominster)
Charles, R.A. (1972–3), ‘Noddwyr y Beirdd yn Sir y Fflint’, LlCy 12: 3–44
Davies, W.B. (1976) (gol.), Troelus a Chresyd o Lawysgrif Peniarth 106 (Caerdydd)
Jones, T. (1992) (gol.), Ystoryaeu Seint Greal: Rhan 1, Y Keis (Caerdydd)
Haycock, M. (1987), ‘ “Some Talk of Alexander and Some of Hercules”: Three Early Medieval Poems from the Book of Taliesin’, CMCS 13 (Summer): 7–38
Canodd Guto farwnad i Siôn ap Madog Pilstwn (cerdd 72), ac felly hefyd Hywel Cilan a Gutun Owain (GHC cerdd XXII; GO cerdd LI). Ceir cywyddau marwnad i’w wraig hithau, Alswn Fechan ferch Hywel, ynghyd â mam honno, Alswn ferch Hywel, gan Gutun Owain (ibid. cerddi XLV ac XLVI). At hynny, canodd Gutun gywydd marwnad i daid Alswn Fechan, Hywel ap Gronwy, ac felly hefyd Lewys Glyn Cothi (ibid. cerdd XLIV; GLGC cerdd 217). Ceir cywyddau mawl gan Hywel Cilan ac Ieuan ap Tudur Penllyn i frawd Siôn, Edward ap Madog Pilstwn (GHC cerdd XXIII; GTP cerdd 42).
Canwyd nifer o gywyddau i fab Siôn ac Alswn, sef Siôn arall (a elwir yn aml Siôn Pilstwn Hen), gan Hywel Dafi (Roberts 1918: 31–2), Lewys Môn (GLM cerddi LXXI, LXXII ac LXXIII), Gutun Owain (GO cerddi XII ac XIV) a Thudur Aled (TA cerddi XLI, XLII ac CXLII), ac fe ymddengys mai i’r Siôn hwnnw y canodd Hywel Rheinallt yntau gywydd mawl (gw. GLM cerdd Atodiad 2). Bu’r Siôn hwnnw’n briod ag Alis ferch Huw Lewys o Fôn, a chanwyd marwnad iddi hithau gan Gutun Owain (GO cerdd LII). At hynny, canodd Guto gywydd i ofyn ffaling (cerdd 53) gan fodryb Siôn ap Madog Pilstwn, Elen ferch Robert Pilstwn, a chanwyd nifer o gerddi i’w gefnder, Rhosier ap Siôn Pilstwn, ac i’w ddisgynyddion yntau.
Ceir y gerdd hysbys gynharaf i aelod o deulu’r Pilstyniaid gan Ruffudd Fychan ap Gruffudd, a gyflwynodd gywydd i hendaid Siôn, Rhisiart ap Syr Rhosier Pilstwn o Emral, yn gofyn am delyn (GSRh cerdd 11). Canwyd nifer fawr o gerddi i Bilstyniaid yr unfed ganrif ar bymtheg gan lu o feirdd, yn cynnwys Siôn Trefor, Siôn Cain, Wiliam Llŷn, Simwnt Fychan, Gruffudd Hiraethog, Tudur Aled, Lewys Môn, Mathau Brwmffild, Lewys Morgannwg a Lewys Daron.
Achres
Seiliwyd yr achres isod ar WG1 ‘Bleddyn ap Cynfyn’ 5, ‘Marchudd’ 6, ‘Puleston’, ‘Sandde Hardd’ 1, 2, 4, ‘Tudur Trefor’ 1, 14, 25, 34, 38, 39; WG2 ‘Hwfa’ 8 C1, ‘Puleston’ A1. Dangosir y rheini a enwir ym marwnad Guto i Siôn mewn print trwm, a thanlinellir enwau ei noddwyr.

Achres Siôn ap Madog Pilstwn o Hafod-y-wern
Gwelir bod Siôn yn perthyn i nifer fawr o noddwyr blaenllaw’r gogledd. Roedd yn gefnder i Rosier ap Siôn Pilstwn o Emral ac yn nai i Angharad wraig Edward ap Dafydd o Fryncunallt. Rhoes ei fodryb Elen nawdd i Guto ac roedd modryb arall iddo, Annes, yn wraig i Dudur Fychan, hanner brawd Wiliam Fychan o’r Penrhyn. Bu ei fab, Siôn, yn briod ag Alis ferch Huw Lewys o Brysaeddfed.
Ei deulu a’i yrfa
Roedd y Pilstyniaid, megis y Salbrïaid, y Conwyaid a’r Hanmeriaid, yn noddwyr o bwys yng ngogledd-ddwyrain Cymru. Disgynnent o Syr Roger de Puleston, brodor o Puleston yn swydd Amwythig a gafodd dir gan Edward I yn Emral ym Maelor Saesneg, lle ymsefydlodd cyn 1283 (Charles 1972–3: 3, 22). Priododd taid Siôn ap Madog Pilstwn, Robert Pilstwn, â Lowri ferch Gruffudd Fychan o Lyndyfrdwy, chwaer i Owain Glyndŵr. Ymladdodd Robert yn y gwrthryfel ym mhlaid Owain.
Yn ôl achresi Bartrum, perthynai Siôn ap Madog Pilstwn i’r genhedlaeth a anwyd tua 1400. Trigai yn gyntaf ym Mhlas-ym-Mers ger Wrecsam, lle sefydlwyd cangen o’r teulu yn hanner cyntaf y bymthegfed ganrif, ac yn ddiweddarach, trwy ei briodas ag Alswn Fechan ferch ac aeres Hywel ab Ieuan o Hafod-y-wern yn yr un ardal, ychwanegodd y lle hwnnw at ei feddiant. Gall mai at Siôn y cyfeirir yn 1455 mewn cyswllt â’r Abad Siôn ap Rhisiart o Lyn-y-groes (Williams 2001: 142; 1970–2: 203; Bowen 1995: 154). At hynny, y tebyg yw mai ef a enwir fel un o atwrneiod y brenin yn arglwyddiaeth y Waun ym mis Gorffennaf 1461, pan dderbyniodd gomisiwn ynghyd â chwech o wŷr eraill a fu hwythau’n noddwyr i Guto, sef yr Abad Siôn ap Rhisiart, Dafydd Cyffin, Rhosier ap Siôn Pilstwn, Siôn Hanmer, Siôn Trefor, a Robert ap Hywel (45.49–51). Nid yw dyddiad ei farw’n hysbys, ond mae’n bosibl ei fod yn fyw c.1465 (gw. cerdd 72 (esboniadol)).
Gwobrwywyd Siôn ap Siôn ap Madog Pilstwn yn hael gan Harri VII gan iddo ei gefnogi ym mrwydr Bosworth yn 1485, ac aeth yn ei flaen i ddal nifer o swyddi dylanwadol yn y Gogledd. Yn y ganrif ddilynol, sefydlwyd isgangen o Bilstyniaid Hafod-y-wern yng Nghaernarfon gan fab y Siôn hwnnw, sef Syr Siôn Pilstwn. Ymhellach ar y Pilstyniaid, gw. ByCy Ar-lein s.n. Puleston (Teulu).
Llyfryddiaeth
Bowen, D.J. (1995), ‘Guto’r Glyn a Glyn-y-Groes’, YB XX: 149–82
Charles, R.A. (1972–3), ‘Noddwyr y Beirdd yn Sir y Fflint’, LlCy 12: 3–44
Roberts, T. (1918) (gol.), Peniarth MS. 67 (Cardiff)
Williams, D.H. (1970–2), ‘Fasti Cistercienses Cambrenses’, B xxiv: 181–229
Williams, D.H. (2001), The Welsh Cistercians (Leominster)