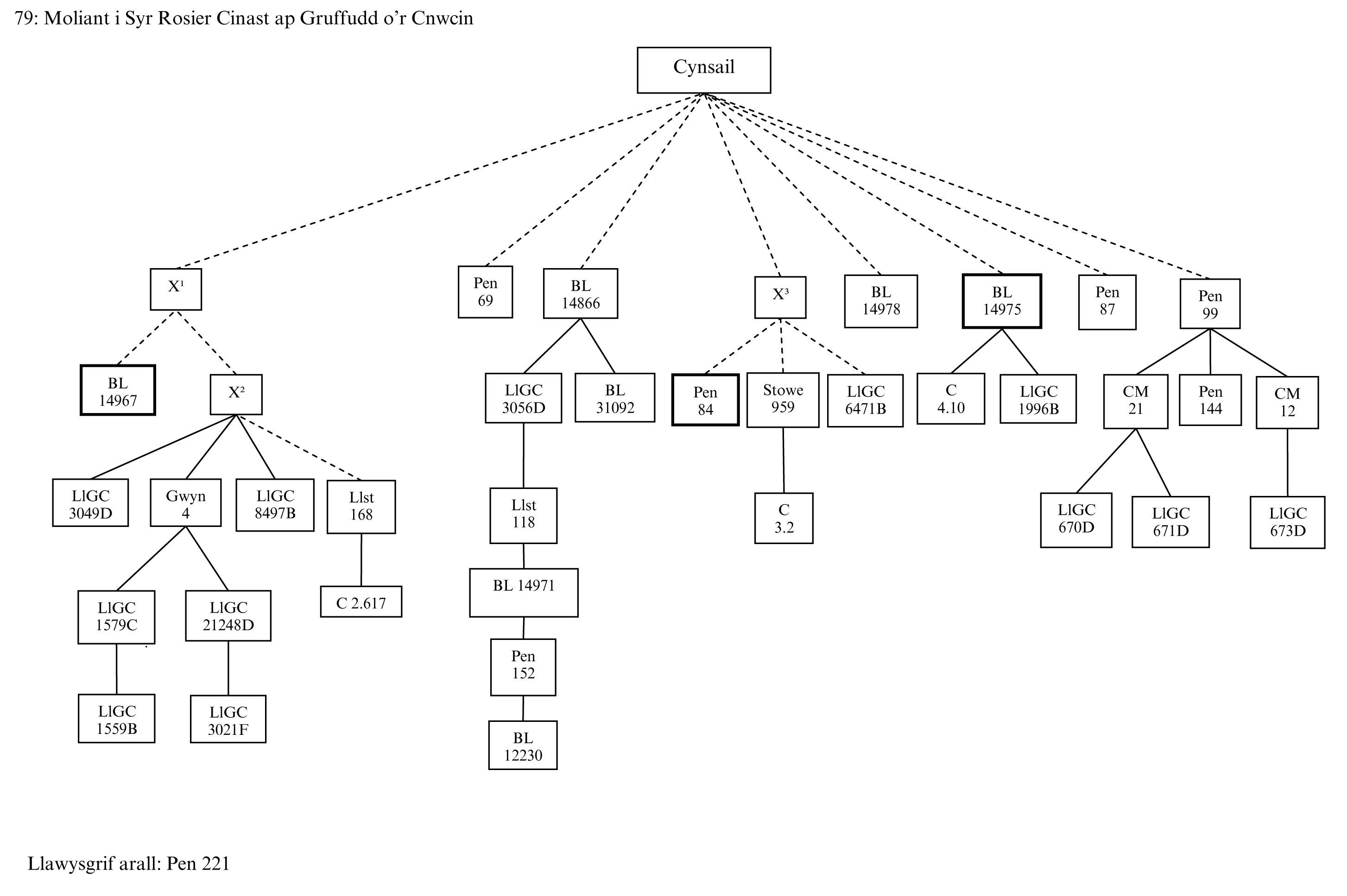
Y llawysgrifau
Ceir y cywydd hwn, yn gyflawn neu’n anghyflawn, mewn 35 o lawysgrifau sy’n dyddio o ail chwarter yr unfed ganrif ar bymtheg hyd y bedwaredd ganrif ar bymtheg. Ni cheir amrywio mawr yn eu darlleniadau ond ni cheir llinellau 63–4 yn nhestunau X1 (gw. stema) ac awgryma safon eu cynnwys mai oherwydd eu colli yng nghynsail y grŵp hwn y bu hynny yn hytrach na bod y cwpled wedi ei ychwanegu yn ddiweddarach (gw. y nodiadau perthnasol). Ar wahân i hyn, yr un yw trefn sylfaenol y llinellau, gyda rhai amrywiadau. Sylwer yn arbennig ar y canlynol: yn X3 dilyna’r cwpled uchod linell 66; yn Pen 87, yn llaw Owain Gwynedd, ceir pedair llinell yn dilyn 40 nas ceir yn yr un o’r testunau eraill (ac sy’n perthyn i gerdd 75) ac mae 49–62 yn eisiau; mae 67–8 yn eisiau yn CM 21 a drylliau yn unig yw Pen 221, LlGC 1579C a LlGC 1559B; hefyd, mae diwedd llawer o linellau Pen 69 yn eisiau gan mai enghraifft ydyw o destun a ysgrifennwyd gan fardd (Rhys Cain) oddi ar ei gof.
Er bod Pen 99 yn gyflawn, eto tebycach yw ei ddarlleniadau eraill i eiddo X1, ac amlwg fod John Davies yn hyn o beth wedi defnyddio ffynonellau amrywiol. Tipyn o gymysgedd yw Pen 87 ac anodd gweld beth yw ei berthynas â’r gweddill. Nid oes modd gwybod ychwaith i ba grŵp y mae Pen 221 yn perthyn.
Sylwer bod tri o’r testunau yn llaw beirdd, sef Pen 69 (Rhys Cain), Pen 87 (Owain Gwynedd) a C 2.617 (Huw Machno), ffaith sy’n awgrymu bod y gerdd efallai o ddiddordeb mwy na’r cyffredin i’r frawdoliaeth honno.
Ac eithrio Stowe 959, mae llawysgrifau’r gerdd yn dwyn cyswllt â gogledd a chanolbarth Cymru.
O destunau X1, ceir y darlleniadau gorau yn BL 14967. O’r testunau eraill, nid oes yr un yn rhagori’n amlwg ar ei gilydd ond ceir rhai darlleniadau da yn Pen 84 a BL 14975.
Trawsysgrifiadau: BL 14967, Pen 84, BL 14975.
2 iarll Felly X1, Pen 87, X3. Gthg. oll a geir yn y llawysgrifau eraill (cf. GGl). Rhydd y darlleniad hwnnw synnwyr ond haws fuasai newid iarll yn oll (efallai er mwyn dileu’r r wreiddgoll) nag oll yn iarll, a mwy boddhaol yw iarll gan mai Wiliam (4) Herbert, iarll Penfro, sydd dan sylw.
6 rhus Fe’i sillefir rhys neu Rhys yn yr holl lawysgrifau, fel pe bai’n enw personol, ond nid yw hynny’n addas i’r cyd-destun.
9 Rosier Ceir amrywiol ffurfiau yn y llawysgrifau: roeser, roes(s)ier, Roesr, Roetsier, Roedsier, Redsier, Ros(s)ier, ros(s)er.
11 nid hawdd Felly y rhan fwyaf o’r llawysgrifau. Gthg. anodd X1, Pen 87, Pen 99. Gellid bod wedi troi nid hawdd yn anodd trwy ddibynnu ar y cof, mewn cyd-destun llafar.
13 er da (o thrig) Felly BL 14866, BL 14978 (cf. Pen 69 er da o), BL 14975. Agos i’r darlleniad hwn yw eiddo X3 yda o thric / thrig ond llwgr yw Pen 87 adwyth a drig. Ond pur wahanol yw darlleniad BL 14967, X2 o daw a thric, sef ‘trwy fudandod ac ystryw’, fe ymddengys, a byddai hynny’n briodol yn y cyd-destun. Yr anhawster gydag er da o thrig yw’r newid o ferf yn yr amser gorffennol (aeth) i ferf yn yr amser presennol o fewn yr un llinell. Fodd bynnag, gall hynny roi i’r darlleniad statws y lectio difficilior, a gellir deall o thrig fel sylw moesolaidd neu wirebol (ymhellach, gw. 13n (esboniadol)). Mae tystiolaeth y llawysgrifau hefyd yn gryfach o’i blaid. Ni cheir GGl er da a thric yn y llawysgrifau.
14 y Darlleniad Pen 69, BL 14866, X3, BL 14975, Pen 87 (a cf. GGl). Gthg. X1, Pen 99 Ir, BL 14978 or. Cyfwerth o ran ystyr yw amrywiadau o’r fath a thebyg mai trosglwyddiad llafar sy’n cyfrif amdanynt.
14 Warwig Yn X1, darllenir warwic lle mae’r gytsain olaf yn galed er mwyn odli â thric (gw. y nodyn ar er da (o thrig)).
17 ddôi Felly yr holl lawysgrifau ac eithrio Pen 99 sy’n darllen oedd (cf. GGl).
23 gŵr Dyma ddarlleniad y rhan fwyaf o’r llawysgrifau. Gthg. gwyr X2, Pen 87 nad yw’n taro cystal i’r cyd-destun.
25 wnaeth Felly X1, Pen 87, X3, Pen 99. Gthg. Pen 69, BL 14978, BL 14866, BL 14975 wnai. Gellir derbyn y naill ddarlleniad neu’r llall; cf. 51n.
30 rhos … rhes Felly X1, Pen 69, BL 14866, BL 14978, BL 14975. Gthg. BL 14967 rros … rros, X3 rres … Ros, Ros … Ros, Pen 87 rres … rres. Hawdd gweld sut y gellid ailadrodd un o’r geiriau hyn neu gymysgu eu trefn.
31 llywiodd Felly X1, Pen 99. Mae’r llawysgrifau eraill yn darllen llwyddodd ond cymysg yw darlleniadau X3, gyda Pen 84 yn darllen llywiodd ond Stowe 959 llowydd a LlGC 6471B llwyddodd. Mwy boddhaol yw llywiodd gan nad ailadroddir y ferf llwyddid nac dd yn ail hanner y gynghanedd, a haws fuasai ysgrifennu llwyddodd am llywiodd nag fel arall.
33 mastr Ceir y ffurf hon yn llawer o’r llawysgrifau. Gthg. BL 14967 Maestr, X3, BL 14975, Pen 99 meistr. Gallai Llst 168 mr gynrychioli unrhyw un o’r ffurfiau hyn.
38 Maesbrog Dyma ddarlleniad X1 a’r llawysgrifau eraill ond nid X2 lle darllenir maelog. Dengys y gynghanedd mai Maesbrog sy’n gywir.
40 swydd Felly Pen 69, BL 14866, X3, BL 14978, BL 14975, Pen 87 (cf. GGl). Gthg. sir a geir yn y llawysgrifau eraill (X1, Pen 99). Mwy priodol yw swydd yn y cyd-destun (gw. 40n (esboniadol)).
40 Yn Pen 87 dilynir y llinell hon gan ddau gwpled, nid rry falch natvr fy ior / nid milain enaid melor / vn yw /r/gwr ai enwi ir gart / vn ir gwyr ynx yw /r/ gwrarart. Maent yn perthyn yn 75.45–7.
44 cawn Diddorol yw sylwi ar yr amrywiad cain a geir yn BL 14866 yn unig.
46 trafaelfyd Rhyfedd yw gweld colli’r ail f yn nau o destunau X2 (LlGC 3049D a Gwyn 4) ond nid yn nhestunau eraill y grŵp hwnnw. Yn GGl darllenir tryfaelfyd ond ni cheir y ffurf hon yn y llawysgrifau.
49 iarll Felly X1, X3, BL 14978 a Pen 99. Ceir ieirll yn y llawysgrifau eraill ond gw. 49n (esboniadol).
50 warae cnocell â’r Dengys y gynghanedd mai dyma’r darlleniad cywir. Llwgr yw darlleniadau X3 gware kokl ar y (Pen 84), gware knoker a (Stowe 959), gware knockel ar (LlGC 6471B). Anghywir hefyd yw LlGC 3049D chware knokell a.
51 wnaeth Dyma ddarlleniad y llawysgrifau (gwallus yw Gwyn 4 wneth) ac eithrio Pen 99 lle ceir wnai. Gallai’r amser gorffennol a’r amherffaith ymgyfnewid yn hawdd ond mae’r dystiolaeth yn gryf o blaid wnaeth yma; cf. 25n.
61 mewn Felly BL 14866, BL 14975, Pen 99 (cf. GGl). Gthg. X1, BL 14978 ac X3 mal / val. Pa ddarlleniad bynnag a ddewisir, yr un syniad sylfaenol a fynegir.
63–4 Ni cheir y cwpled hwn yn X1. Yn X3 dilyna’r un cwpled linell 66 (gw. uchod).
69 a ad Felly X1, BL 14978; gthg. i ado a geir yn y llawysgrifau eraill. Gwahanol braidd yw X3 lle ceir y ad (Pen 84), atto (Stowe 959) ac ai ad (LlGC 6471B). Rhydd a ad a i ado ill dau synnwyr boddhaol.
Cywydd moliant yn dathlu urddo Syr Rosier Cinast ap Gruffudd ap Siôn Cinast o’r Cnwcin yn farchog yw’r gerdd hon. Dichon mai yn neuadd Rosier Cinast yn y Cnwcin y datganwyd y gerdd. Diddorol hefyd yw sylwi bod gan Evan Evans ‘Ieuan Brydydd Hir’, yn ei gopi o’r gerdd yn LlGC 1996B, 25–43, sylwebaeth ar gefndir hanesyddol y gerdd.
Gellir crynhoi cynnwys y gerdd fel a ganlyn. Gorfoledda Guto am fod buddugoliaethau brwydrau Barnet a Tewkesbury wedi unioni’r cam a wnaed pan laddwyd Wiliam Herbert, iarll Penfro, ar ôl colli brwydr Banbri, diolch i’r brenin, ei frawd a Syr Rosier (llinellau 1–12). Yn lle cefnu ar Edward ac ymuno ag iarll Warwick, fel y gwnaethai rhai, arhosodd Syr Rosier yn deyrngar nes i’w frenin ddychwelyd dros y môr (13–20). Wedi iddo ddychwelyd a churo ei elynion, aeth Rosier ato a chael ei urddo’n farchog (21–32). Ceir disgrifiad yn awr o esgyniad Syr Rosier yn ei yrfa hyd ei farchwriaeth a mynegir y gobaith y caiff ei wneud yn iarll ac yn ustus hefyd (33–44). Datgenir hyder yng ngallu Syr Rosier i heddychu’r byd helbulus gan gyfeirio at ei orchestion milwrol (45–54). Sonia Guto nesaf am yr holl lawenhau yn y Cnwcin a moliant y beirdd, ac esbonia y gallai yntau fod wedi canu clodydd Cinast ond bod yn well ganddo aros nes ei fod wedi ei urddo’n farchog. Dymuna i Ginast ddod yn iarll Maelor a gofyn i’r Forwyn Fair ei ymgeleddu ef a’i wraig (55–70).
Dyddiad
Nid yn gynharach na brwydr Tewkesbury, 4 Mai 1471 – efallai tua diwedd mis Mehefin yn y flwyddyn honno.
Golygiad blaenorol
GGl cerdd LV.
Mesur a chynghanedd
Cywydd, 70 llinell.
Cynghanedd: croes 62% (43 llinell), traws 24% (17 llinell), sain 10% (7 llinell), llusg 4% (3 llinell).
1 Awst y llas fy nghastell i Diddorol sylwi bod cywydd ansicr ei awduraeth sy’n honni bod yn farwnad i Einion ap Seisyll o Fathafarn, GGrG Atodiad i, yn dechrau â’r un llinell yn union. Cf. hefyd 40.26–8n.
1–2 Awst … / Banbri Cyfeirir at frwydr Banbri (neu Edgecote, fel y cyfeirir ati gan amlaf yn Saesneg), 24 Gorffennaf 1469. Lladdwyd llawer o bendefigion Cymru a oedd yn gefnogwyr plaid Iorc, gan gynnwys Wiliam Herbert, iarll cyntaf Penfro, sef yr iarll (2), a’i frawd Rhisiart, ac ystyrid y frwydr a’i chanlyniadau yn drychineb lwyr gan y beirdd; gw. Evans 1995: pennod 8; CLC2 33; cerdd 24. (Ar union ddyddiad y frwydr, gw. Lewis 1982: 194–6.) Dienyddiwyd Wiliam Herbert ar 27 Gorffennaf, felly braidd yn ddiweddar yw dyddiad Guto yn Awst ar gyfer yr achlysur.
2 penbryn Awgrymir yn Rees 2008: 147 mai bryn Calfaria a olygir a bod Guto’n cyffelybu marwolaeth Herbert yn sgil brwydr Banbri i eiddo Crist pan groeshoeliwyd ef (gw. hefyd 3–4n).
3–4 Ar dduw Pasg … / Y dialodd Duw Cyfeirir at frwydr Barnet, 14 Ebrill 1471, Dydd y Pasg, pan laddwyd Richard Neville, iarll Warwick (cf. 14 Warwig), gw. Evans 1995: 114. Os yw penbryn yn y llinell flaenorol yn dynodi bryn Calfaria (gw. y nodyn), gellir dal bod Guto, trwy gyfeirio at ddydd y Pasg, hefyd yn cyffelybu buddugoliaeth Edward IV ar yr iarll i fuddugoliaeth Crist yn codi o blith y meirw.
4 Wiliam Wiliam Herbert, iarll cyntaf Penfro, gw. 1–2n.
6 llwyddo Rhosyn Sef llwyddiant plaid Iorc.
7 cydwaed Tebyg mai George, dug Clarence a brawd Edward IV, a olygir. Ar ôl cefnu gyda Richard Neville, iarll Warwick, ac eraill ar Edward, daethai drosodd i ochr y brenin erbyn brwydr Barnet, gw. Evans 1995: 114.
10 cwnstabl oedd Bu Syr Rosier Cinast yn gwnstabl Dinbych yn 1454, ac, yn ddiweddarach, yn gwnstabl Harlech yn 1473, gw. Evans 1995: 63, 163.
12 Derfel Sef Derfel Gadarn, sant o’r chweched ganrif a fu, yn ôl y traddodiad, yn filwr ym mrwydr Camlan, gw. LBS ii: 333–6; CLC2 189.
12 y ddwy fatel Yr ail frwydr oedd honno yn Tewkesbury ar 4 Mai 1471. Trechodd Edward IV y Lancastriaid, gan gipio’u harweinydd, Margaret o Anjou, gwraig Harri VI, gw. Evans 1995: 114.
13 o thrig Yr awgrym, fe ymddengys, yw nad yw’r math o dda a geisiwyd yn un y gellir dibynnu arno. Posibilrwydd arall yw nad yw’r da hwnnw o ddim gwerth mwyach.
13–16 Od aeth rhai … / at Warwig, / … / … aros dyn dros y dŵr Buasai Richard Neville, iarll Warwick, yn ffyddlon i Edward IV i ddechrau, ond pan welodd y brenin yn cyfyngu ar ei bwerau, cefnodd arno a chydag eraill ailorseddodd Harri VI ym mis Medi 1470. O ganlyniad i hynny, ffoes Edward i’r Iseldiroedd a dychwelyd i Loegr ym mis Mawrth 1471, gw. Evans 1995: 113–14; DNB Online s.n. Edward IV. Cyferbynnir gwrthgiliad iarll Warwick a’i ddilynwyr â ffyddlondeb Rosier Cinast.
18 Na ffon rag na phen yr arth Yn ôl Boutell 1899: 228, ‘The ragged staff … and the bear, both of them Badges of the Beauchamps, Earls of Warwick, were sometimes united to form a single Badge, and by the successors of that great family the “bear and ragged staff” were generally borne as a single device.’
19–20 rhos, blodeuyn yr haf, / … haul Dyma un o fathodynnau Edward IV. Fe’i disgrifir yn Boutell 1899: 236 fel ‘A White Rose en Soleil’.
22 i gneifio’r ynys Cyfeirir at ddychweliad Edward o’r Iseldiroedd, gw. 13–16n. Ar ynys, cf. 66n.
23 gŵr Sef Syr Rhosier Cinast.
25 ymwel Ffurf amrywiol ar y berfenw ymweld, gw. GPC 3808.
27–8 Rewart … / … gwyn Urddwyd Rosier Cinast yn farchog ar faes brwydr Tewkesbury, Evans 1995: 114; cf. 63–4.
30 Rhos aur … rhes arian Perthyn y lliw cyntaf i farchog urddol, yr ail i ysgwier, a oedd yn is ei statws, megis Cinast gynt (gw. 33). Nid yw’n eglur beth a olygir wrth y rhes – cadwyn neu batrwm?
31 llwyddid Ar y ffurf yn -id ar drydydd person unigol y gorchmynnol sy’n llai cyffredin yn y cyfnod, gw. GMW 129.
33 ysgwïer Gw. 30n.
37 Melwas Arwr traddodiadol annelwig braidd y ceid storïau amdano fel hudol ac fel cipiwr Gwenhwyfar, gwraig y Brenin Arthur; gw. GDG3 496–7; TYP3 379–80; DG.net 65.19n.
38 Melwern a Maesbrog Dau bentref nid nepell o’r Cnwcin yn swydd Amwythig, Saesneg Melverley a Maesbrook.
39 Ystiwart Powys dawel Mae’n ansicr at ba swydd o eiddo Rosier y cyfeirir ond bu’n siryf swydd Amwythig yn 1461–3, gan sicrhau diogelwch yn lleol, gw. Ebrington 1979: 75. Dichon iddo, felly, yn y cyswllt hwnnw fod yn cadw llygad ar Bowys dros y ffin. Ai dyna a awgrymir gan dawel?
40 deunaw swydd Anodd gwybod sut i ddehongli’r geiriau hyn. Ar swydd, a allai olygu ‘tiriogaeth’ hefyd, gw. GPC 3370, ond efallai mai rhif confensiynol yw deunaw yma ac na olygir mwy na bod Cinast yn dal llawer o swyddi.
49 iarll Diau mai iarll Warwick a olygir. Yn rhaglith Gwyn 3 i’r gerdd dywedir Cywydd ir Cinastr a laddodd iarll warwick yn y maes y marnet saith milltir tu yma i lundain. Os gwir hyn, dygir i gof ladd ffigur pwysig arall, sef yr Arglwydd Audley, ym mrwydr Blore Heath, gw. Syr Rosier Cinast.
50 chwarae cnocell Yn GGl 342 cymherir y geiriau â’r ymadrodd chwarae cis ‘play tip’; GPC 842 ‘to play touch, play tig or tick’. Efallai mai’r hyn a olygir yw nad yw Cinast yn ŵr y gellir disgwyl ergydion ysgafn ganddo ond rhai trwm.
50 Cnwcin Pentref Knockin ger Croesoswallt.
51–2 Gwarae … / Towlbwrdd gwŷr duon Talbod Cf. GLGC 104.49–50 tawlbwrdd gwŷr duon Talbod, / tros y bwrdd gwnaed Rhys eu bod; Headley 1938: 51.43–4 Ni bu dros wŷr, bedwar Sul / duon Talbod ond helbul. Yn ôl Tegid and Mechain 1837–9: 85, cyfeiria enghraifft Lewys Glyn Cothi at hanes am gapten llong, Siôn Talbod, yn cael gwared â rhai o’i forwyr yn dilyn gwrthryfel. Bwriwyd coelbrenni i weld pa rai a gâi fyw neu farw ond trefnodd Talbod trwy dwyll mai’r pymtheg dyn du a fwrid i’r môr fel yr arbedid y pymtheg dyn gwyn.
53 gwarae bars Sef ‘prisoner’s base’ neu ‘chevy’, GGl 342; GPC 256 d.g. bar1 (4). Ymrannai’r chwaraewyr yn ddwy blaid, pob un yn ei wersyll ei hun, a byddai unrhyw un a ddelid yn crwydro o’i wersyll yn cael ei ymlid gan rywun o’r ochr arall ac, o’i ddal, yn cael ei garcharu.
57 Cynan Tebyg mai Cynan Meiriadog a olygir. Yn y canu brud disgwylid iddo ef a Chadwaladr Fendigaid ddychwelyd ryw ddydd i arwain y Cymry i adennill eu sofraniaeth dros Brydain oddi wrth y Saeson, gw. TYP3 320–1; cf. GLGC 14.88, 93.
60 A gado gwŷr ergyd gwn Aneglur yw arwyddocâd y llinell hon ond mae’r geiriau ergyd gwn yn dwyn i gof farwnad Gutun Owain i Guto’r Glyn lle dywed, GGl CXXIV.11–12, A’i foliant a ddyfalwn, / I ddyrnod o geudod gwn.
63 cyn mis Mai Sef ar ôl brwydr Barnet, 14 Ebrill 1471.
63–5 wregis … / … gledd … / draed Roedd y rhain i gyd yn bethau a ‘eurid’ yn y ddefod o urddo dyn yn farchog.
65 ei draed Gw. 27–8n. Fel y dywedir yn GGl 342, ystyr y cyfeiriad at draed yw bod ysbardun aur marchog wedi ei roi wrthynt.
65–6 Euro … / brenin Cyfeiriad at urddo Cinast ym mrwydr Tewkesbury, 4 Mai 1471, yn farchog ar y maes.
66 ynys Sef Ynys Prydain; cf. 22.
68 iarll Maelor Roedd Maelor Gymraeg a Maelor Saesneg yn ffinio â swydd Amwythig. Ymddengys fod Guto yn dymuno i nawdd Syr Rosier ymestyn yno.
70 merch iarll Sef Elsabeth, gwraig Rosier Cinast a merch Henry Grey, iarll Tancerville.
70 hwn Sef Syr Rosier Cinast.
Llyfryddiaeth
Boutell, C. (1899), English Heraldry (sixth ed., London)
Ebrington, C.R. (1979) (ed.), A History of Shropshire, vol. iii (Oxford)
Evans, H.T. (1995), Wales and the Wars of the Roses (second ed., Stroud)
Headley, M.G. (1938), ‘Barddoniaeth Llawdden a Rhys Nanmor’ (M.A. Cymru)
Lewis, W.G. (1982), ‘The Exact Date of the Battle of Banbury, 1469’, Bulletin of the Institute of Historical Research, lv: 194–6
Rees, E.A. (2008), A Life of Guto’r Glyn (Talybont)
Tegid, I., and Mechain, G. (1837–9) (eds.), The Poetical Works of Lewis Glyn Cothi (Oxford)
This poem is a cywydd of praise to celebrate the knighting of Sir Roger Kynaston ap Siôn Kynaston of Knockin. It may have been presented at the hall of Roger Kynaston in Knockin. It is interesting also to note that Evan Evans ‘Ieuan Brydydd Hir’ has in his copy of the poem in LlGC 1996B, 25–43, a commentary on its historical background.
The content may be summarized as follows. Guto rejoices that the victories obtained at the battles of Barnet and Tewkesbury have made good the injustice committed when William Herbert, earl of Pembroke, was slain following his defeat at the battle of Banbury, thanks to the king, his brother and Sir Roger (lines 1–12). Instead of turning his back on Edward and joining the earl of Warwick, as some had done, Sir Roger remained faithful until his king returned over the sea (13–20). After he had returned and defeated his enemies, Roger approached him and was knighted (21–32). There now follows a description of Sir Roger’s ascent in his career till his knighthood and the hope is expressed that he will be made an earl and justice too (33–44). Confidence is expressed in Sir Roger’s ability to pacify the troubled world and reference is made to his military exploits (45–54). Guto then mentions all the rejoicing in Knockin and the praise of the poets, and explains that he too could have sung Kynaston’s praises but that he prefers to wait until he has been dubbed a knight. He wishes Kynaston to become earl of Maelor and asks the Virgin Mary to succour him and his wife (55–70).
Date
Sometime not earlier than the battle of Tewkesbury, 4 May 1471 – perhaps about the end of June of that year.
The manuscripts
The poem has been preserved, complete or incomplete, in 35 manuscripts dating from the second quarter of the sixteenth century to the nineteenth century. The texts do not vary greatly in their readings and the basic line sequence is the same, with some variations. With the exception of Stowe 959, the manuscripts have links with north and mid Wales. The texts fall into five main types; it’s not possible to determine the relationship of a few manuscripts with the rest, but they all seem to derive from the same source. Some of the best readings are to be found in BL 14967, Pen 84 and BL 14975, otherwise the texts generally exhibit a fairly even quality. It is interesting to note that three of them are in the autograph of poets – Pen 69 (Rhys Cain), Pen 87 (Owain Gwynedd) and C 2.617 (Huw Machno) – which suggests that the poem was of greater than usual significance to that fraternity. BL 14967, Pen 84 and BL 14975 serve as the basis of the editorial text.
Previous edition
GGl poem LV.
Metre and cynghanedd
Cywydd, 70 lines.
Cynghanedd: croes 62% (43 lines), traws 24% (17 lines), sain 10% (7 lines), llusg 4% (3 lines).
1 Awst y llas fy nghastell i It is interesting that a cywydd of uncertain authorship claiming to be an elegy for Einion ap Seisyll of Mathafarn, GGrG Atodiad i, begins with the same line exactly. Cf. also 40.26–8n.
1–2 Awst … / Banbri An allusion to the battle of Banbury (or Edgecote, as it is most frequently called in English), 24 July 1469. Many of the Welsh aristocracy who were supporters of the Yorkists were killed, including William Herbert, first earl of Pembroke – the iarll (2) – and his brother Richard, and the battle and its consequences were considered a complete catastrophe by the poets; see Evans 1995: chapter 8; NCLW 31; poem 24. (On the exact date of the battle, see Lewis 1982: 194–6.) William Herbert was executed on 27 July, so Guto’s date of Awst is rather late for the occasion.
2 penbryn It is suggested in Rees 2008: 147 that the hill of Calvary is meant and that Guto is comparing Herbert’s death in the aftermath of the battle of Banbury to that of Christ at his crucifixion (see also 3–4n).
3–4 Ar dduw Pasg … / Y dialodd Duw A reference to the battle of Barnet, 14 April 1471, Easter day, when Richard Neville, earl of Warwick (cf. 14 Warwig) was killed, see Evans 1995: 114. If penbryn in the preceding line denotes the hill of Calvary (see note), it can be held that Guto, by referring to Easter day, is also likening Edward IV’s victory over the earl to the victory of Christ rising from the dead.
4 Wiliam William Herbert, first earl of Pembroke, see 1–2n.
6 llwyddo Rhosyn I.e., the success of the Yorkists.
7 cydwaed Probably George, duke of Clarence and the brother of Edward IV, is meant. After he had, with Richard Neville, earl of Warwick, and others, deserted Edward, he came over to the king’s side by the battle of Barnet, see Evans 1995: 114.
10 cwnstabl oedd Sir Roger Kynaston was constable of Denbigh in 1454, and, later on, constable of Harlech in 1473, see Evans 1995: 63, 163.
12 Derfel Derfel Gadarn, a sixth-century saint who, according to tradition, was a soldier at the battle of Camlan, see LBS ii, 333–6; NCWL 176.
12 y ddwy fatel The second battle was that at Tewkesbury on 4 May 1471. Edward IV defeated the Lancastrians, capturing their leader, Margaret of Anjou, wife of Henry VI, see Evans 1995: 114.
13 o thrig The implication, apparently, is that the kind of da sought is not one that can be relied upon. Another possibility is that it is of no further use.
13–16 Od aeth rhai … / at Warwig, / … / … aros dyn dros y dŵr Richard Neville, earl of Warwick, had been loyal to Edward IV initially but, on seeing the king restricting his powers deserted him and with others re-enthroned Henry in September 1470. Consequently Edward fled to the Netherlands and returned to England in March 1471, see Evans 1995: 113–14; DNB Online s.n. Edward IV. The defection of the earl of Warwick and his followers is contrasted with Roger Kynaston’s fidelity.
18 Na ffon rag na phen yr arth According to Boutell 1899: 228, ‘The ragged staff … and the bear, both of them Badges of the Beauchamps, Earls of Warwick, were sometimes united to form a single Badge, and by the successors of that great family the “bear and ragged staff” were generally borne as a single device.’
19–20 rhos, blodeuyn yr haf, / … haul This was one of Edward IV’s medals. It is described in Boutell 1899: 236 as ‘A White Rose en Soleil’.
22 i gneifio’r ynys An allusion to Edward’s return from the Netherlands, see 13–16n. On ynys, cf. 66n.
23 gŵr Sir Roger Kynaston.
25 ymwel An alternative form of the verbal noun ymweld, see GPC 3808.
27–8 Rewart … / … gwyn Roger Kynaston was knighted at the battle of Tewkesbury on the field, Evans 1995: 114; cf. 63–4.
30 Rhos aur … rhes arian The first colour pertains to a dubbed knight, the second to a squire, who was lower in status, like Kynaston formerly (see 33). It is not clear what is meant by the rhes – a chain or a pattern?
31 llwyddid On the form in -id of the third person singular of the imperative, which is less common in the period, see GMW 129.
33 ysgwïer See 30n.
37 Melwas A traditional, somewhat obscure, hero about whom existed stories of him as a wizard and abductor of Gwenhwyfar, wife of King Arthur; see GDG3 496–7; TYP3 379–80; DG.net 65.19n.
38 Melwern a Maesbrog Melverley and Maesbrook, two villages not far from Knockin in Shropshire.
39 Ystiwart Powys dawel It is uncertain which post of Roger’s is meant but he was sheriff of Shropshire in 1461–3, safeguarding peace locally, see Ebrington 1979: 75. In this capacity he may therefore have kept an eye on Powys over the border. Is that the import of tawel?
40 deunaw swydd It is difficult to know how to interpret these words. On swydd, which could mean ‘territory’ as well, see GPC 3370, but deunaw may be a conventional number here meaning no more than that Kynaston holds many posts.
49 iarll No doubt the earl of Warwick. In the preface to the poem in the Gwyn 3 manuscript it is stated Cywydd ir Cinastr a laddodd iarll warwick yn y maes y marnet saith milltir tu yma i lundain ‘A cywydd to Kynaston who killed the earl of Warwick on the field at Barnet seven miles this side of London.’ If this is correct, one is reminded of the killing of another important figure, namely Lord Audley, at the battle of Blore Heath, see Sir Roger Kynaston.
50 chwarae cnocell In GGl 342 the words are compared with the expression chwarae cis ‘play tip’; GPC 842 ‘to play touch, play tig or tick’. Perhaps what is meant is that Kynaston is not a man from whom one can expect light blows but heavy ones.
50 Cnwcin Knockin, a village near Oswestry.
51–2 Gwarae … / Towlbwrdd gwŷr duon Talbod Cf. GLGC 104.49–50 tawlbwrdd gwŷr duon Talbod, / tros y bwrdd gwnaed Rhys eu bod ‘let Rhys move Talbot’s board game black men over the board’; Headley 1938: 51.43–4 Ni bu dros wŷr, bedwar Sul / duon Talbod ond helbul ‘There has been nothing, four Sundays, but trouble because of Talbot’s black men.’ According to Tegid and Mechain 1837–9: 85, Lewys Glyn Cothi’s example alludes to an anecdote about a ship captain, John Talbot, getting rid of some of his sailors after a mutiny. Lots were cast to see who would be allowed to live or die but Talbot deceitfully arranged for the fifteen black men to be cast into the sea so that the fifteen white men would be saved.
53 gwarae bars Namely ‘prisoner’s base’ or ‘chevy’, GGl 342; GPC 256 s.v. bar1 (4). The players divided into two groups, each in their own camp, and anyone caught wandering from his camp would be pursued by someone from the other side and, if caught, imprisoned.
57 Cynan Probably Cynan Meiriadog. In vaticinatory poetry he and Cadwaladr Fendigaid were expected to return some day to lead the Welsh to regain their sovereignty over Britain from the English, see TYP3 320–1; cf. GLGC 14.88, 93.
60 A gado gwŷr ergyd gwn The import of this line is not clear but the words ergyd gwn bring to mind Gutun Owain’s elegy to Guto’r Glyn where he says, GGl CXXIV.11–12, A’i foliant a ddyfalwn, / I ddyrnod o geudod gwn ‘and his praise I would compare / to a blow from the belly of a gun.’
63 cyn mis Mai I.e., after the battle of Barnet, 14 April 1471.
63–5 wregis … / … gledd … / draed These were all things that were ‘gilded’ in the ritual of knighting a man.
65 ei draed See 27–8n. As pointed out in GGl 342, the meaning of the reference to traed is that a knight’s golden spur has been placed on them.
65–6 Euro … / brenin A reference to the knighting of Kynaston at the battle of Tewkesbury, 4 May 1471, on the field.
66 ynys Ynys Prydain ‘The Isle of Britain’; cf. 22.
68 iarll Maelor Maelor Gymraeg and Maelor Saesneg bordered on Shropshire. It appears that Guto wished that Sir Roger’s patronage should extend there.
70 merch iarll Namely Elsabeth, wife of Roger Kynaston and daughter of Henry Grey, earl of Tancerville.
70 hwn Sir Roger Kynaston.
Bibliography
Boutell, C. (1899), English Heraldry (sixth ed., London)
Ebrington, C.R. (1979) (ed.), A History of Shropshire, vol. iii (Oxford)
Evans, H.T. (1995), Wales and the Wars of the Roses (second ed., Stroud)
Headley, M.G. (1938), ‘Barddoniaeth Llawdden a Rhys Nanmor’ (M.A. Cymru)
Lewis, W.G. (1982), ‘The Exact Date of the Battle of Banbury, 1469’, Bulletin of the Institute of Historical Research, lv: 194–6
Rees, E.A. (2008), A Life of Guto’r Glyn (Talybont)
Tegid, I., and Mechain, G. (1837–9) (eds.), The Poetical Works of Lewis Glyn Cothi (Oxford)
Cadwyd un cywydd mawl gan Guto i Syr Rosier Cinast ap Gruffudd o’r Cnwcin (cerdd 79). Eiddo Lewys Glyn Cothi yw’r unig gerdd arall iddo a oroesodd a’r gerdd gynharaf i aelod o deulu’r Cinastiaid, sef cywydd i ofyn arfwisg ganddo ef a’i ail wraig, Elisabeth ferch Henry Grey, ar ran Edward ap Dafydd o Erbistog (GLGC cerdd 207). Diogelwyd dwy gerdd i blant Rosier, sef cywydd mawl gan Dudur Penllyn i Fari ferch Syr Rosier Cinast ac i’w gŵr, Hywel ap Siancyn o Ynysymaengwyn (GTP cerdd 6), a chywydd gan Gutun Owain i ofyn bwcled gan Ruffudd ap Hywel ar ran Wmffre ap Syr Rosier Cinast (GO cerdd XV). Molwyd ei ddisgynyddion a Chinastiaid eraill gan nifer o feirdd: Gruffudd Hiraethog, Huw Arwystl, Rhys Cain, Lewys Powys, Wiliam Llŷn, Ieuan Llafar ac Edward Maelor.
Achres
Seiliwyd yr achres isod ar WG1 ‘Bleddyn ap Cynfyn’ 1, 37, 38; WG2 ‘Bleddyn ap Cynfyn’ 38 A1, A3.

Achres Syr Rosier Cinast o’r Cnwcin
Roedd gan Rosier frodyr a chwiorydd, sef Siancyn, Phylib, Wiliam, Lucy ac Ann. Ceid cysylltiadau niferus iawn rhwng plant Rosier a noddwyr Guto, rhy niferus, yn wir, i’w dangos ar ffurf achres. Gwraig gyntaf Wmffre oedd Elisabeth ferch Maredudd ap Hywel o Groesoswallt, a’i ail wraig oedd Marged ferch Wiliam ap Gruffudd o Gochwillan. Priododd Marged (merch Rosier) â Rhisiart ap Gruffudd Hanmer, nai i Siôn Hanmer ap Siôn Hanmer o Halchdyn a’r Llai. Roedd gŵr Ermin, Siôn Eutun, yn orwyr i Siôn Eutun ap Siâms Eutun o Barc Eutun. Perthynai gŵr cyntaf Mari, Hywel ap Siancyn o Ynysymaengwyn, i deulu’r Cryniarth, ac roedd ei thad yng nghyfraith, Siancyn ab Iorwerth, yn nai i Ieuan ab Einion. At hynny, cafodd Mari berthynas â Syr Rhys ap Tomas o Abermarlais. Yn olaf, priododd un o’r ddwy Siân ag Ieuan, mab i Ddafydd Llwyd ap Gruffudd o Abertanad.
Ei yrfa
Cymerodd Rosier ei gyfenw oddi wrth dref Kynaston ym mhlwyf Kinnerley yn swydd Amwythig, ac fe’i cysylltir â phentrefi Cnwcin nid nepell oddi yno a Hordley ymhellach i’r gogledd. Disgleiriodd fel gweinyddwr ac fel milwr ac roedd yn gefnogwr i blaid Iorc yn Rhyfeloedd y Rhosynnau. Bu’n gwnstabl Dinbych yn 1454 ac yn gwnstabl Harlech yn 1473 (Evans 1995: 63, 163). Ymladdodd ym mrwydr Blore Heath yn 1459, lle lladdodd yr Arglwydd Audley, ac yna ym mrwydr Ludford yn yr un flwyddyn, ac roedd Edward IV yn fawr ei ymddiried ynddo (Evans 1995: 62–4; Ebrington 1979: 75). O 1461 hyd 1463 bu’n siryf swydd Amwythig, y gŵr cyntaf i Edward ei benodi i’r swydd honno (Ebrington 1979: 75). Ar 28 Awst 1467 fe’i gwysiwyd gerbron y brenin a danfonwyd Wiliam Herbert ac eraill i’w ymofyn, ond nid yw’n eglur pam y gwnaethpwyd hynny (CPR). Erbyn 1473 fe’i gwnaed yn siryf sir Feirionnydd am ei oes (Evans 1995: 163). Yn 1471, fel yr adroddir yng nghywydd Guto i Rosier, ymladdodd ym mrwydr Barnet (14 Ebrill), ac yna ym mrwydr Tewkesbury (4 Mai), lle dywedir iddo ladd iarll Warwick (79.49n). Ar yr ail achlysur, fe’i gwnaed yn farchog ar y maes hefyd. Atega cerdd Guto yn llwyr yr hyn sy’n hysbys amdano o ffynonellau eraill, ac yn enwedig ei allu milwrol a’r ymddiried amlwg a oedd rhyngddo ac Edward IV. Bu farw yn 1495/6.
Llyfryddiaeth
Ebrington, C.R. (1979) (ed.), A History of Shropshire, vol. iii (Oxford)
Evans, H.T. (1995), Wales and the Wars of the Roses (second ed., Stroud)